北海道日本ハムファイターズ

#48 齋藤 友貴哉

※ 北海道日本ハムファイターズ・齋藤 友貴哉投手の2025年9月の投球成績、球速・球種・配球、コース別空振り割合・被安打割合、球数などのデータを掲載しています。

Basic stats (2025.9月)
出場試合数 10
イニング 9.0
1
2
ホールド 4
セーブ 2
防御率 2.000
WHIP 0.889
FIP 2.676
K/BB 2.500
K% 14.3
BB% 5.7
HR% 0.0
最高球速 161 km/h

※ Pithcer's Basic Statsの概要はこちら

Profile
生年月日 1995年1月5日(30歳)
出身地 山形
身長 184cm
体重 92kg
血液型 O
投打 右投げ左打ち
ドラフト 2018年(4位)
プロ通算年 7年
経歴 山形中央高-桐蔭横浜大-Honda-阪神-日本ハム
主な獲得タイトル nan
打者に投じた球数分布 (2025.9月)
齋藤 友貴哉 打者に投じた球数分布(2025年9月)
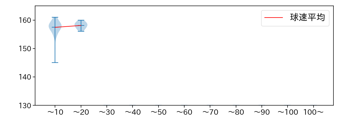
球数による球速(ストレート)の推移 (2025.9月)
齋藤 友貴哉 球数による球速(ストレート)の推移(2025年9月)
球種割合 (2025.9月)
齋藤 友貴哉 球種割合(2025年9月)
カウント別 球種割合 (2025.9月)
齋藤 友貴哉 カウント別 球種割合(2025年9月)
球種 & 球速の分布 1 (2025.9月)
齋藤 友貴哉 球種&球速の分布1(2025年9月)
球種 & 球速の分布 2 (2025.9月)
齋藤 友貴哉 球種&球速の分布2(2025年9月)

vs 左打 投手目線 (2025.9月)

※ 5球以上記録があった球種のみ掲載

齋藤 友貴哉 配球ヒートマップ(2025年9月)
齋藤 友貴哉 配球ヒートマップ(2025年9月)
齋藤 友貴哉 コース別空振り割合(2025年9月)
齋藤 友貴哉 コース別空振り割合(2025年9月)
齋藤 友貴哉 コース別被安打割合(2025年9月)
齋藤 友貴哉 コース別被安打割合(2025年9月)

vs 右打 投手目線 (2025.9月)

※ 5球以上記録があった球種のみ掲載

齋藤 友貴哉 配球ヒートマップ(2025年9月)
齋藤 友貴哉 配球ヒートマップ(2025年9月)
齋藤 友貴哉 コース別空振り割合(2025年9月)
齋藤 友貴哉 コース別空振り割合(2025年9月)
齋藤 友貴哉 コース別被安打割合(2025年9月)
齋藤 友貴哉 コース別被安打割合(2025年9月)