北海道日本ハムファイターズ

#96 孫 易磊

※ 北海道日本ハムファイターズ・孫 易磊投手の2025年8月の投球成績、球速・球種・配球、コース別空振り割合・被安打割合、球数などのデータを掲載しています。

Basic stats (2025.8月)
出場試合数 1
イニング 3.1
0
1
ホールド 0
セーブ 0
防御率 5.400
WHIP 2.100
FIP 3.120
K/BB 1.500
K% 17.6
BB% 11.8
HR% 0.0
最高球速 150 km/h

※ Pithcer's Basic Statsの概要はこちら

Profile
生年月日 2005年2月10日(20歳)
出身地 台湾
身長 183cm
体重 93kg
血液型 不明
投打 右投げ左打ち
ドラフト nan
プロ通算年 2年
経歴 中国文化大-日本ハム
主な獲得タイトル nan
打者に投じた球数分布 (2025.8月)
孫 易磊 打者に投じた球数分布(2025年8月)
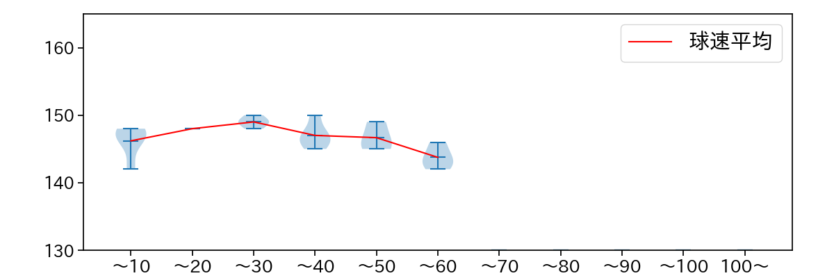
球数による球速(ストレート)の推移 (2025.8月)
孫 易磊 球数による球速(ストレート)の推移(2025年8月)
球種割合 (2025.8月)
孫 易磊 球種割合(2025年8月)
カウント別 球種割合 (2025.8月)
孫 易磊 カウント別 球種割合(2025年8月)
球種 & 球速の分布 1 (2025.8月)
孫 易磊 球種&球速の分布1(2025年8月)
球種 & 球速の分布 2 (2025.8月)
孫 易磊 球種&球速の分布2(2025年8月)

vs 左打 投手目線 (2025.8月)

※ 5球以上記録があった球種のみ掲載

孫 易磊 配球ヒートマップ(2025年8月)
孫 易磊 配球ヒートマップ(2025年8月)
孫 易磊 配球ヒートマップ(2025年8月)
孫 易磊 コース別空振り割合(2025年8月)
孫 易磊 コース別空振り割合(2025年8月)
孫 易磊 コース別空振り割合(2025年8月)
孫 易磊 コース別被安打割合(2025年8月)
孫 易磊 コース別被安打割合(2025年8月)
孫 易磊 コース別被安打割合(2025年8月)

vs 右打 投手目線 (2025.8月)

※ 5球以上記録があった球種のみ掲載

孫 易磊 配球ヒートマップ(2025年8月)
孫 易磊 配球ヒートマップ(2025年8月)
孫 易磊 コース別空振り割合(2025年8月)
孫 易磊 コース別空振り割合(2025年8月)
孫 易磊 コース別被安打割合(2025年8月)
孫 易磊 コース別被安打割合(2025年8月)