北海道日本ハムファイターズ

#45 バーヘイゲン

※ 北海道日本ハムファイターズ・バーヘイゲン投手の2025年8月の投球成績、球速・球種・配球、コース別空振り割合・被安打割合、球数などのデータを掲載しています。

Basic stats (2025.8月)
出場試合数 2
イニング 6.2
1
1
ホールド 0
セーブ 0
防御率 10.800
WHIP 1.800
FIP 6.720
K/BB 2.333
K% 21.9
BB% 9.4
HR% 6.2
最高球速 153 km/h

※ Pithcer's Basic Statsの概要はこちら

Profile
生年月日 1990年10月22日(35歳)
出身地 アメリカ
身長 198cm
体重 104kg
血液型 不明
投打 右投げ右打ち
ドラフト nan
プロ通算年 4年
経歴 ヴァンダービルト大-タイガース-日本ハム-カージナルス-日本ハム
主な獲得タイトル nan
打者に投じた球数分布 (2025.8月)
バーヘイゲン 打者に投じた球数分布(2025年8月)
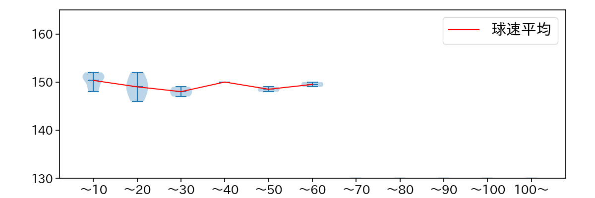
球数による球速(ストレート)の推移 (2025.8月)
バーヘイゲン 球数による球速(ストレート)の推移(2025年8月)
球種割合 (2025.8月)
バーヘイゲン 球種割合(2025年8月)
カウント別 球種割合 (2025.8月)
バーヘイゲン カウント別 球種割合(2025年8月)
球種 & 球速の分布 1 (2025.8月)
バーヘイゲン 球種&球速の分布1(2025年8月)
球種 & 球速の分布 2 (2025.8月)
バーヘイゲン 球種&球速の分布2(2025年8月)

vs 左打 投手目線 (2025.8月)

※ 5球以上記録があった球種のみ掲載

バーヘイゲン 配球ヒートマップ(2025年8月)
バーヘイゲン 配球ヒートマップ(2025年8月)
バーヘイゲン 配球ヒートマップ(2025年8月)
バーヘイゲン コース別空振り割合(2025年8月)
バーヘイゲン コース別空振り割合(2025年8月)
バーヘイゲン コース別空振り割合(2025年8月)
バーヘイゲン コース別被安打割合(2025年8月)
バーヘイゲン コース別被安打割合(2025年8月)
バーヘイゲン コース別被安打割合(2025年8月)

vs 右打 投手目線 (2025.8月)

※ 5球以上記録があった球種のみ掲載

バーヘイゲン 配球ヒートマップ(2025年8月)
バーヘイゲン 配球ヒートマップ(2025年8月)
バーヘイゲン 配球ヒートマップ(2025年8月)
バーヘイゲン 配球ヒートマップ(2025年8月)
バーヘイゲン コース別空振り割合(2025年8月)
バーヘイゲン コース別空振り割合(2025年8月)
バーヘイゲン コース別空振り割合(2025年8月)
バーヘイゲン コース別空振り割合(2025年8月)
バーヘイゲン コース別被安打割合(2025年8月)
バーヘイゲン コース別被安打割合(2025年8月)
バーヘイゲン コース別被安打割合(2025年8月)
バーヘイゲン コース別被安打割合(2025年8月)