北海道日本ハムファイターズ

#16 達 孝太

※ 北海道日本ハムファイターズ・達 孝太投手の2025年8月の投球成績、球速・球種・配球、コース別空振り割合・被安打割合、球数などのデータを掲載しています。

Basic stats (2025.8月)
出場試合数 3
イニング 19.1
0
0
ホールド 0
セーブ 0
防御率 3.259
WHIP 1.034
FIP 3.172
K/BB 4.000
K% 26.0
BB% 6.5
HR% 2.6
最高球速 153 km/h

※ Pithcer's Basic Statsの概要はこちら

Profile
生年月日 2004年3月27日(21歳)
出身地 大阪
身長 194cm
体重 101kg
血液型 B
投打 右投げ右打ち
ドラフト 2021年(1位)
プロ通算年 4年
経歴 天理高(甲)-日本ハム
主な獲得タイトル nan
打者に投じた球数分布 (2025.8月)
達 孝太 打者に投じた球数分布(2025年8月)
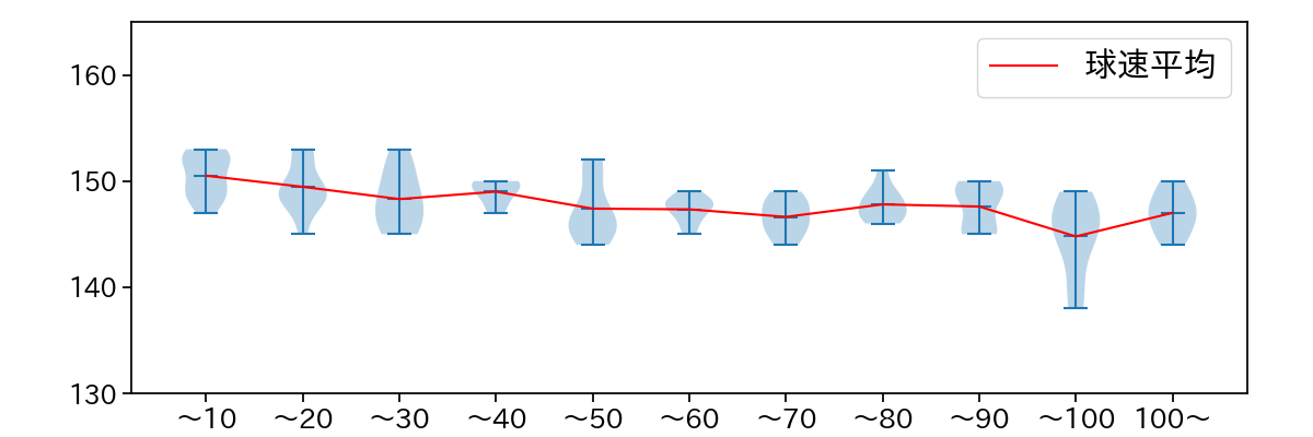
球数による球速(ストレート)の推移 (2025.8月)
達 孝太 球数による球速(ストレート)の推移(2025年8月)
球種割合 (2025.8月)
達 孝太 球種割合(2025年8月)
カウント別 球種割合 (2025.8月)
達 孝太 カウント別 球種割合(2025年8月)
球種 & 球速の分布 1 (2025.8月)
達 孝太 球種&球速の分布1(2025年8月)
球種 & 球速の分布 2 (2025.8月)
達 孝太 球種&球速の分布2(2025年8月)

vs 左打 投手目線 (2025.8月)

※ 5球以上記録があった球種のみ掲載

達 孝太 配球ヒートマップ(2025年8月)
達 孝太 配球ヒートマップ(2025年8月)
達 孝太 配球ヒートマップ(2025年8月)
達 孝太 コース別空振り割合(2025年8月)
達 孝太 コース別空振り割合(2025年8月)
達 孝太 コース別空振り割合(2025年8月)
達 孝太 コース別被安打割合(2025年8月)
達 孝太 コース別被安打割合(2025年8月)
達 孝太 コース別被安打割合(2025年8月)

vs 右打 投手目線 (2025.8月)

※ 5球以上記録があった球種のみ掲載

達 孝太 配球ヒートマップ(2025年8月)
達 孝太 配球ヒートマップ(2025年8月)
達 孝太 配球ヒートマップ(2025年8月)
達 孝太 配球ヒートマップ(2025年8月)
達 孝太 配球ヒートマップ(2025年8月)
達 孝太 配球ヒートマップ(2025年8月)
達 孝太 配球ヒートマップ(2025年8月)
達 孝太 コース別空振り割合(2025年8月)
達 孝太 コース別空振り割合(2025年8月)
達 孝太 コース別空振り割合(2025年8月)
達 孝太 コース別空振り割合(2025年8月)
達 孝太 コース別空振り割合(2025年8月)
達 孝太 コース別空振り割合(2025年8月)
達 孝太 コース別空振り割合(2025年8月)
達 孝太 コース別被安打割合(2025年8月)
達 孝太 コース別被安打割合(2025年8月)
達 孝太 コース別被安打割合(2025年8月)
達 孝太 コース別被安打割合(2025年8月)
達 孝太 コース別被安打割合(2025年8月)
達 孝太 コース別被安打割合(2025年8月)
達 孝太 コース別被安打割合(2025年8月)