北海道日本ハムファイターズ

#42 ザバラ

※ 北海道日本ハムファイターズ・ザバラ投手の2025年7月の投球成績、球速・球種・配球、コース別空振り割合・被安打割合、球数などのデータを掲載しています。

Basic stats (2025.7月)
出場試合数 2
イニング 2.1
0
0
ホールド 0
セーブ 0
防御率 3.857
WHIP 0.857
FIP 2.691
K/BB 2.000
K% 22.2
BB% 11.1
HR% 0.0
最高球速 159 km/h

※ Pithcer's Basic Statsの概要はこちら

Profile
生年月日 1996年12月21日(28歳)
出身地 ドミニカ共和国
身長 190cm
体重 117kg
血液型 不明
投打 右投げ右打ち
ドラフト nan
プロ通算年 2年
経歴 ソンリサ・デ・エスペランサ高-マーリンズ-3Aトレド-日本ハム
主な獲得タイトル nan
打者に投じた球数分布 (2025.7月)
ザバラ 打者に投じた球数分布(2025年7月)
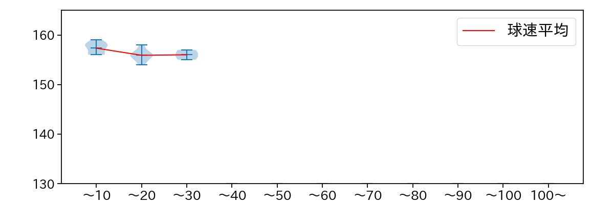
球数による球速(ストレート)の推移 (2025.7月)
ザバラ 球数による球速(ストレート)の推移(2025年7月)
球種割合 (2025.7月)
ザバラ 球種割合(2025年7月)
カウント別 球種割合 (2025.7月)
ザバラ カウント別 球種割合(2025年7月)
球種 & 球速の分布 1 (2025.7月)
ザバラ 球種&球速の分布1(2025年7月)
球種 & 球速の分布 2 (2025.7月)
ザバラ 球種&球速の分布2(2025年7月)

vs 左打 投手目線 (2025.7月)

※ 5球以上記録があった球種のみ掲載

ザバラ 配球ヒートマップ(2025年7月)
ザバラ 配球ヒートマップ(2025年7月)
ザバラ コース別空振り割合(2025年7月)
ザバラ コース別空振り割合(2025年7月)
ザバラ コース別被安打割合(2025年7月)
ザバラ コース別被安打割合(2025年7月)

vs 右打 投手目線 (2025.7月)

※ 5球以上記録があった球種のみ掲載

ザバラ 配球ヒートマップ(2025年7月)
ザバラ コース別空振り割合(2025年7月)
ザバラ コース別被安打割合(2025年7月)