北海道日本ハムファイターズ

#31 柴田 獅子

※ 北海道日本ハムファイターズ・柴田 獅子投手の2025年7月の投球成績、球速・球種・配球、コース別空振り割合・被安打割合、球数などのデータを掲載しています。

Basic stats (2025.7月)
出場試合数 1
イニング 3.0
0
0
ホールド 0
セーブ 0
防御率 0.000
WHIP 0.000
FIP 1.120
K/BB 3.000
K% 33.3
BB% 0.0
HR% 0.0
最高球速 153 km/h

※ Pithcer's Basic Statsの概要はこちら

Profile
生年月日 2006年4月18日(19歳)
出身地 福岡
身長 187cm
体重 87kg
血液型 O
投打 右投げ左打ち
ドラフト 2024年(1位)
プロ通算年 1年
経歴 福岡大大濠高-日本ハム
主な獲得タイトル nan
打者に投じた球数分布 (2025.7月)
柴田 獅子 打者に投じた球数分布(2025年7月)
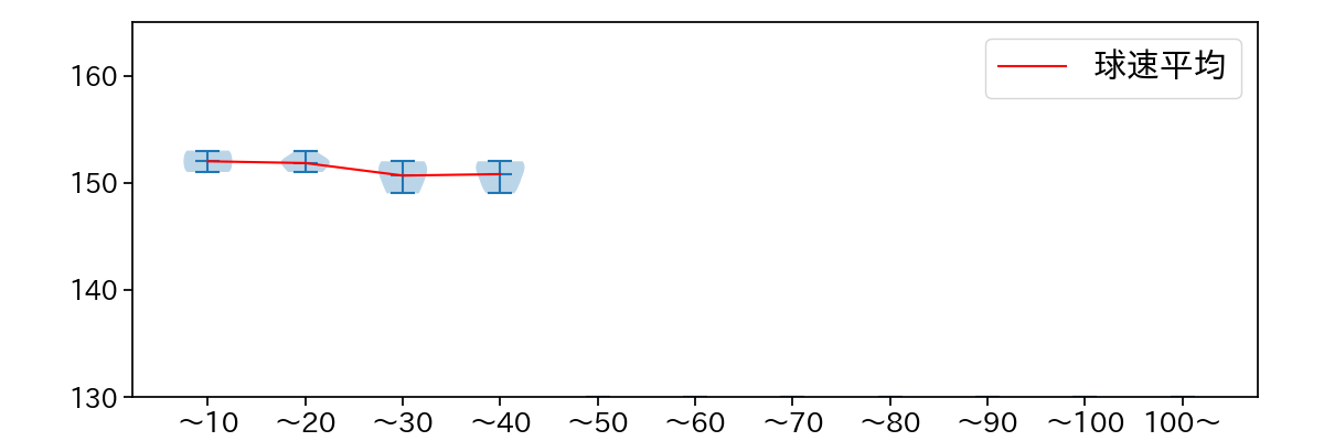
球数による球速(ストレート)の推移 (2025.7月)
柴田 獅子 球数による球速(ストレート)の推移(2025年7月)
球種割合 (2025.7月)
柴田 獅子 球種割合(2025年7月)
カウント別 球種割合 (2025.7月)
柴田 獅子 カウント別 球種割合(2025年7月)
球種 & 球速の分布 1 (2025.7月)
柴田 獅子 球種&球速の分布1(2025年7月)
球種 & 球速の分布 2 (2025.7月)
柴田 獅子 球種&球速の分布2(2025年7月)

vs 左打 投手目線 (2025.7月)

※ 5球以上記録があった球種のみ掲載

柴田 獅子 配球ヒートマップ(2025年7月)
柴田 獅子 配球ヒートマップ(2025年7月)
柴田 獅子 コース別空振り割合(2025年7月)
柴田 獅子 コース別空振り割合(2025年7月)
柴田 獅子 コース別被安打割合(2025年7月)
柴田 獅子 コース別被安打割合(2025年7月)

vs 右打 投手目線 (2025.7月)

※ 5球以上記録があった球種のみ掲載

柴田 獅子 配球ヒートマップ(2025年7月)
柴田 獅子 配球ヒートマップ(2025年7月)
柴田 獅子 コース別空振り割合(2025年7月)
柴田 獅子 コース別空振り割合(2025年7月)
柴田 獅子 コース別被安打割合(2025年7月)
柴田 獅子 コース別被安打割合(2025年7月)