北海道日本ハムファイターズ

#41 福谷 浩司

※ 北海道日本ハムファイターズ・福谷 浩司投手の2025年6月の投球成績、球速・球種・配球、コース別空振り割合・被安打割合、球数などのデータを掲載しています。

Basic stats (2025.6月)
出場試合数 1
イニング 2.0
0
0
ホールド 0
セーブ 0
防御率 9.000
WHIP 2.500
FIP 9.120
K/BB 2.000
K% 18.2
BB% 9.1
HR% 9.1
最高球速 149 km/h

※ Pithcer's Basic Statsの概要はこちら

Profile
生年月日 1991年1月9日(34歳)
出身地 愛知
身長 183cm
体重 93kg
血液型 B
投打 右投げ右打ち
ドラフト 2012年(1位)
プロ通算年 13年
経歴 愛知・横須賀高-慶応大-中日-日本ハム
主な獲得タイトル nan
打者に投じた球数分布 (2025.6月)
福谷 浩司 打者に投じた球数分布(2025年6月)
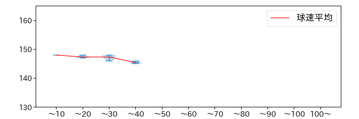
球数による球速(ストレート)の推移 (2025.6月)
福谷 浩司 球数による球速(ストレート)の推移(2025年6月)
球種割合 (2025.6月)
福谷 浩司 球種割合(2025年6月)
カウント別 球種割合 (2025.6月)
福谷 浩司 カウント別 球種割合(2025年6月)
球種 & 球速の分布 1 (2025.6月)
福谷 浩司 球種&球速の分布1(2025年6月)
球種 & 球速の分布 2 (2025.6月)
福谷 浩司 球種&球速の分布2(2025年6月)

vs 左打 投手目線 (2025.6月)

※ 5球以上記録があった球種のみ掲載

福谷 浩司 配球ヒートマップ(2025年6月)
福谷 浩司 配球ヒートマップ(2025年6月)
福谷 浩司 コース別空振り割合(2025年6月)
福谷 浩司 コース別空振り割合(2025年6月)
福谷 浩司 コース別被安打割合(2025年6月)
福谷 浩司 コース別被安打割合(2025年6月)

vs 右打 投手目線 (2025.6月)

※ 5球以上記録があった球種のみ掲載

福谷 浩司 配球ヒートマップ(2025年6月)
福谷 浩司 コース別空振り割合(2025年6月)
福谷 浩司 コース別被安打割合(2025年6月)