北海道日本ハムファイターズ

#37 古林 睿煬

※ 北海道日本ハムファイターズ・古林 睿煬投手の2025年6月の投球成績、球速・球種・配球、コース別空振り割合・被安打割合、球数などのデータを掲載しています。

Basic stats (2025.6月)
出場試合数 1
イニング 2.1
0
0
ホールド 0
セーブ 0
防御率 0.000
WHIP 1.286
FIP 1.406
K/BB 2.000
K% 18.2
BB% 0.0
HR% 0.0
最高球速 155 km/h

※ Pithcer's Basic Statsの概要はこちら

Profile
生年月日 2000年6月12日(25歳)
出身地 台湾
身長 184cm
体重 81kg
血液型 不明
投打 右投げ右打ち
ドラフト nan
プロ通算年 1年
経歴 桃園市立平鎮高級中学-台湾・統一-日本ハム
主な獲得タイトル nan
打者に投じた球数分布 (2025.6月)
古林 睿煬 打者に投じた球数分布(2025年6月)
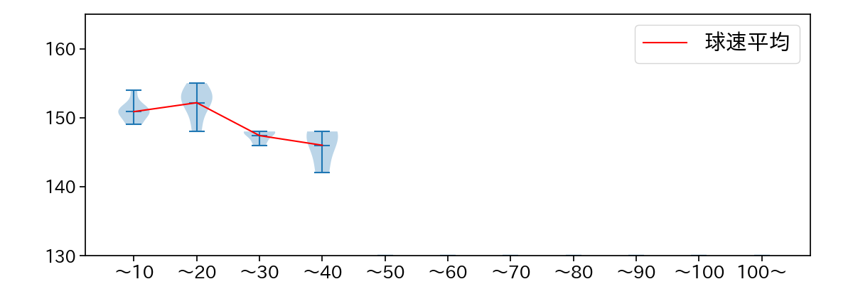
球数による球速(ストレート)の推移 (2025.6月)
古林 睿煬 球数による球速(ストレート)の推移(2025年6月)
球種割合 (2025.6月)
古林 睿煬 球種割合(2025年6月)
カウント別 球種割合 (2025.6月)
古林 睿煬 カウント別 球種割合(2025年6月)
球種 & 球速の分布 1 (2025.6月)
古林 睿煬 球種&球速の分布1(2025年6月)
球種 & 球速の分布 2 (2025.6月)
古林 睿煬 球種&球速の分布2(2025年6月)

vs 左打 投手目線 (2025.6月)

※ 5球以上記録があった球種のみ掲載

古林 睿煬 配球ヒートマップ(2025年6月)
古林 睿煬 配球ヒートマップ(2025年6月)
古林 睿煬 コース別空振り割合(2025年6月)
古林 睿煬 コース別空振り割合(2025年6月)
古林 睿煬 コース別被安打割合(2025年6月)
古林 睿煬 コース別被安打割合(2025年6月)

vs 右打 投手目線 (2025.6月)

※ 5球以上記録があった球種のみ掲載

古林 睿煬 配球ヒートマップ(2025年6月)
古林 睿煬 配球ヒートマップ(2025年6月)
古林 睿煬 コース別空振り割合(2025年6月)
古林 睿煬 コース別空振り割合(2025年6月)
古林 睿煬 コース別被安打割合(2025年6月)
古林 睿煬 コース別被安打割合(2025年6月)