北海道日本ハムファイターズ

#34 堀 瑞輝

※ 北海道日本ハムファイターズ・堀 瑞輝投手の2025年6月の投球成績、球速・球種・配球、コース別空振り割合・被安打割合、球数などのデータを掲載しています。

Basic stats (2025.6月)
出場試合数 2
イニング 1.2
0
0
ホールド 0
セーブ 0
防御率 16.200
WHIP 2.400
FIP 2.520
K/BB 2.000
K% 22.2
BB% 11.1
HR% 0.0
最高球速 150 km/h

※ Pithcer's Basic Statsの概要はこちら

Profile
生年月日 1998年5月10日(27歳)
出身地 広島
身長 177cm
体重 89kg
血液型 A
投打 左投げ左打ち
ドラフト 2016年(1位)
プロ通算年 9年
経歴 広島新庄高(甲)-日本ハム
主な獲得タイトル (中)21
打者に投じた球数分布 (2025.6月)
堀 瑞輝 打者に投じた球数分布(2025年6月)
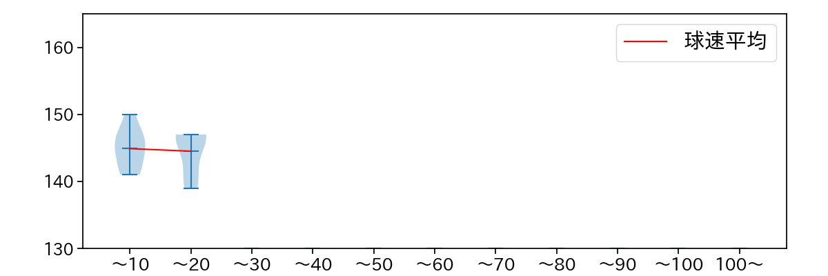
球数による球速(ストレート)の推移 (2025.6月)
堀 瑞輝 球数による球速(ストレート)の推移(2025年6月)
球種割合 (2025.6月)
堀 瑞輝 球種割合(2025年6月)
カウント別 球種割合 (2025.6月)
堀 瑞輝 カウント別 球種割合(2025年6月)
球種 & 球速の分布 1 (2025.6月)
堀 瑞輝 球種&球速の分布1(2025年6月)
球種 & 球速の分布 2 (2025.6月)
堀 瑞輝 球種&球速の分布2(2025年6月)

vs 左打 投手目線 (2025.6月)

※ 5球以上記録があった球種のみ掲載

堀 瑞輝 配球ヒートマップ(2025年6月)
堀 瑞輝 コース別空振り割合(2025年6月)
堀 瑞輝 コース別被安打割合(2025年6月)

vs 右打 投手目線 (2025.6月)

※ 5球以上記録があった球種のみ掲載

堀 瑞輝 配球ヒートマップ(2025年6月)
堀 瑞輝 コース別空振り割合(2025年6月)
堀 瑞輝 コース別被安打割合(2025年6月)