北海道日本ハムファイターズ

#26 田中 正義

※ 北海道日本ハムファイターズ・田中 正義投手の2025年6月の投球成績、球速・球種・配球、コース別空振り割合・被安打割合、球数などのデータを掲載しています。

Basic stats (2025.6月)
出場試合数 6
イニング 6.0
0
0
ホールド 0
セーブ 2
防御率 1.500
WHIP 1.333
FIP 1.453
K/BB 4.000
K% 32.0
BB% 8.0
HR% 0.0
最高球速 155 km/h

※ Pithcer's Basic Statsの概要はこちら

Profile
生年月日 1994年7月19日(31歳)
出身地 神奈川
身長 188cm
体重 96kg
血液型 A
投打 右投げ右打ち
ドラフト 2016年(1位)
プロ通算年 9年
経歴 創価高-創価大-ソフトバンク-日本ハム
主な獲得タイトル nan
打者に投じた球数分布 (2025.6月)
田中 正義 打者に投じた球数分布(2025年6月)
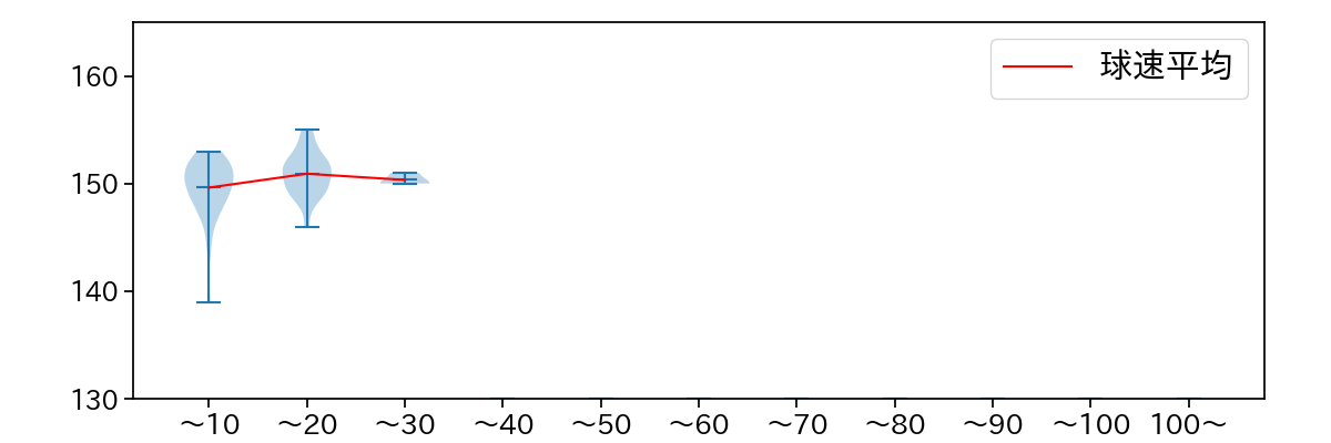
球数による球速(ストレート)の推移 (2025.6月)
田中 正義 球数による球速(ストレート)の推移(2025年6月)
球種割合 (2025.6月)
田中 正義 球種割合(2025年6月)
カウント別 球種割合 (2025.6月)
田中 正義 カウント別 球種割合(2025年6月)
球種 & 球速の分布 1 (2025.6月)
田中 正義 球種&球速の分布1(2025年6月)
球種 & 球速の分布 2 (2025.6月)
田中 正義 球種&球速の分布2(2025年6月)

vs 左打 投手目線 (2025.6月)

※ 5球以上記録があった球種のみ掲載

田中 正義 配球ヒートマップ(2025年6月)
田中 正義 配球ヒートマップ(2025年6月)
田中 正義 コース別空振り割合(2025年6月)
田中 正義 コース別空振り割合(2025年6月)
田中 正義 コース別被安打割合(2025年6月)
田中 正義 コース別被安打割合(2025年6月)

vs 右打 投手目線 (2025.6月)

※ 5球以上記録があった球種のみ掲載

田中 正義 配球ヒートマップ(2025年6月)
田中 正義 配球ヒートマップ(2025年6月)
田中 正義 配球ヒートマップ(2025年6月)
田中 正義 コース別空振り割合(2025年6月)
田中 正義 コース別空振り割合(2025年6月)
田中 正義 コース別空振り割合(2025年6月)
田中 正義 コース別被安打割合(2025年6月)
田中 正義 コース別被安打割合(2025年6月)
田中 正義 コース別被安打割合(2025年6月)