北海道日本ハムファイターズ

#25 宮西 尚生

※ 北海道日本ハムファイターズ・宮西 尚生投手の2025年6月の投球成績、球速・球種・配球、コース別空振り割合・被安打割合、球数などのデータを掲載しています。

Basic stats (2025.6月)
出場試合数 5
イニング 3.0
0
1
ホールド 2
セーブ 0
防御率 3.000
WHIP 3.000
FIP 2.453
K/BB 2.000
K% 22.2
BB% 11.1
HR% 0.0
最高球速 140 km/h

※ Pithcer's Basic Statsの概要はこちら

Profile
生年月日 1985年6月2日(40歳)
出身地 兵庫
身長 180cm
体重 81kg
血液型 O
投打 左投げ左打ち
ドラフト 2007年(3巡目)
プロ通算年 18年
経歴 市尼崎高-関西学院大-日本ハム
主な獲得タイトル (中)16、18、19
打者に投じた球数分布 (2025.6月)
宮西 尚生 打者に投じた球数分布(2025年6月)
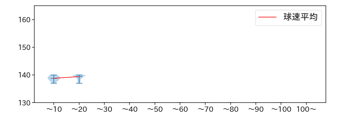
球数による球速(ストレート)の推移 (2025.6月)
宮西 尚生 球数による球速(ストレート)の推移(2025年6月)
球種割合 (2025.6月)
宮西 尚生 球種割合(2025年6月)
カウント別 球種割合 (2025.6月)
宮西 尚生 カウント別 球種割合(2025年6月)
球種 & 球速の分布 1 (2025.6月)
宮西 尚生 球種&球速の分布1(2025年6月)
球種 & 球速の分布 2 (2025.6月)
宮西 尚生 球種&球速の分布2(2025年6月)

vs 左打 投手目線 (2025.6月)

※ 5球以上記録があった球種のみ掲載

宮西 尚生 配球ヒートマップ(2025年6月)
宮西 尚生 配球ヒートマップ(2025年6月)
宮西 尚生 コース別空振り割合(2025年6月)
宮西 尚生 コース別空振り割合(2025年6月)
宮西 尚生 コース別被安打割合(2025年6月)
宮西 尚生 コース別被安打割合(2025年6月)

vs 右打 投手目線 (2025.6月)

※ 5球以上記録があった球種のみ掲載

宮西 尚生 配球ヒートマップ(2025年6月)
宮西 尚生 配球ヒートマップ(2025年6月)
宮西 尚生 配球ヒートマップ(2025年6月)
宮西 尚生 コース別空振り割合(2025年6月)
宮西 尚生 コース別空振り割合(2025年6月)
宮西 尚生 コース別空振り割合(2025年6月)
宮西 尚生 コース別被安打割合(2025年6月)
宮西 尚生 コース別被安打割合(2025年6月)
宮西 尚生 コース別被安打割合(2025年6月)