北海道日本ハムファイターズ

#14 加藤 貴之

※ 北海道日本ハムファイターズ・加藤 貴之投手の2025年6月の投球成績、球速・球種・配球、コース別空振り割合・被安打割合、球数などのデータを掲載しています。

Basic stats (2025.6月)
出場試合数 3
イニング 20.1
3
0
ホールド 0
セーブ 0
防御率 2.656
WHIP 1.033
FIP 4.595
K/BB 4.500
K% 11.1
BB% 2.5
HR% 3.7
最高球速 143 km/h

※ Pithcer's Basic Statsの概要はこちら

Profile
生年月日 1992年6月3日(33歳)
出身地 千葉
身長 182cm
体重 93kg
血液型 AB
投打 左投げ左打ち
ドラフト 2015年(2位)
プロ通算年 10年
経歴 拓大紅陵高-新日鉄住金かずさマジック-日本ハム
主な獲得タイトル nan
打者に投じた球数分布 (2025.6月)
加藤 貴之 打者に投じた球数分布(2025年6月)
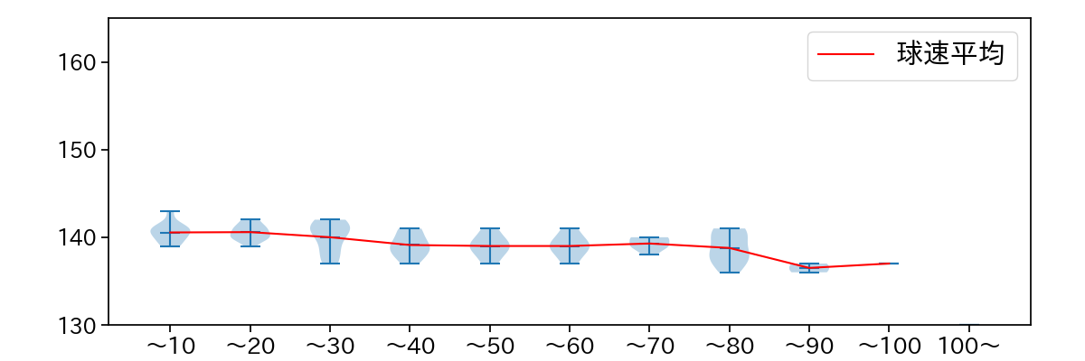
球数による球速(ストレート)の推移 (2025.6月)
加藤 貴之 球数による球速(ストレート)の推移(2025年6月)
球種割合 (2025.6月)
加藤 貴之 球種割合(2025年6月)
カウント別 球種割合 (2025.6月)
加藤 貴之 カウント別 球種割合(2025年6月)
球種 & 球速の分布 1 (2025.6月)
加藤 貴之 球種&球速の分布1(2025年6月)
球種 & 球速の分布 2 (2025.6月)
加藤 貴之 球種&球速の分布2(2025年6月)

vs 左打 投手目線 (2025.6月)

※ 5球以上記録があった球種のみ掲載

加藤 貴之 配球ヒートマップ(2025年6月)
加藤 貴之 配球ヒートマップ(2025年6月)
加藤 貴之 配球ヒートマップ(2025年6月)
加藤 貴之 配球ヒートマップ(2025年6月)
加藤 貴之 コース別空振り割合(2025年6月)
加藤 貴之 コース別空振り割合(2025年6月)
加藤 貴之 コース別空振り割合(2025年6月)
加藤 貴之 コース別空振り割合(2025年6月)
加藤 貴之 コース別被安打割合(2025年6月)
加藤 貴之 コース別被安打割合(2025年6月)
加藤 貴之 コース別被安打割合(2025年6月)
加藤 貴之 コース別被安打割合(2025年6月)

vs 右打 投手目線 (2025.6月)

※ 5球以上記録があった球種のみ掲載

加藤 貴之 配球ヒートマップ(2025年6月)
加藤 貴之 配球ヒートマップ(2025年6月)
加藤 貴之 配球ヒートマップ(2025年6月)
加藤 貴之 配球ヒートマップ(2025年6月)
加藤 貴之 配球ヒートマップ(2025年6月)
加藤 貴之 配球ヒートマップ(2025年6月)
加藤 貴之 コース別空振り割合(2025年6月)
加藤 貴之 コース別空振り割合(2025年6月)
加藤 貴之 コース別空振り割合(2025年6月)
加藤 貴之 コース別空振り割合(2025年6月)
加藤 貴之 コース別空振り割合(2025年6月)
加藤 貴之 コース別空振り割合(2025年6月)
加藤 貴之 コース別被安打割合(2025年6月)
加藤 貴之 コース別被安打割合(2025年6月)
加藤 貴之 コース別被安打割合(2025年6月)
加藤 貴之 コース別被安打割合(2025年6月)
加藤 貴之 コース別被安打割合(2025年6月)
加藤 貴之 コース別被安打割合(2025年6月)