北海道日本ハムファイターズ

#48 齋藤 友貴哉

※ 北海道日本ハムファイターズ・齋藤 友貴哉投手の2025年5月の投球成績、球速・球種・配球、コース別空振り割合・被安打割合、球数などのデータを掲載しています。

Basic stats (2025.5月)
出場試合数 5
イニング 5.1
0
0
ホールド 2
セーブ 0
防御率 3.375
WHIP 1.312
FIP 4.808
K/BB 2.500
K% 22.7
BB% 9.1
HR% 4.5
最高球速 159 km/h

※ Pithcer's Basic Statsの概要はこちら

Profile
生年月日 1995年1月5日(30歳)
出身地 山形
身長 184cm
体重 92kg
血液型 O
投打 右投げ左打ち
ドラフト 2018年(4位)
プロ通算年 7年
経歴 山形中央高-桐蔭横浜大-Honda-阪神-日本ハム
主な獲得タイトル nan
打者に投じた球数分布 (2025.5月)
齋藤 友貴哉 打者に投じた球数分布(2025年5月)
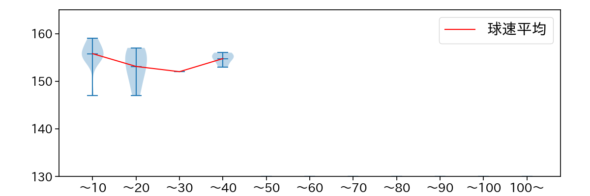
球数による球速(ストレート)の推移 (2025.5月)
齋藤 友貴哉 球数による球速(ストレート)の推移(2025年5月)
球種割合 (2025.5月)
齋藤 友貴哉 球種割合(2025年5月)
カウント別 球種割合 (2025.5月)
齋藤 友貴哉 カウント別 球種割合(2025年5月)
球種 & 球速の分布 1 (2025.5月)
齋藤 友貴哉 球種&球速の分布1(2025年5月)
球種 & 球速の分布 2 (2025.5月)
齋藤 友貴哉 球種&球速の分布2(2025年5月)

vs 左打 投手目線 (2025.5月)

※ 5球以上記録があった球種のみ掲載

齋藤 友貴哉 配球ヒートマップ(2025年5月)
齋藤 友貴哉 配球ヒートマップ(2025年5月)
齋藤 友貴哉 コース別空振り割合(2025年5月)
齋藤 友貴哉 コース別空振り割合(2025年5月)
齋藤 友貴哉 コース別被安打割合(2025年5月)
齋藤 友貴哉 コース別被安打割合(2025年5月)

vs 右打 投手目線 (2025.5月)

※ 5球以上記録があった球種のみ掲載

齋藤 友貴哉 配球ヒートマップ(2025年5月)
齋藤 友貴哉 配球ヒートマップ(2025年5月)
齋藤 友貴哉 コース別空振り割合(2025年5月)
齋藤 友貴哉 コース別空振り割合(2025年5月)
齋藤 友貴哉 コース別被安打割合(2025年5月)
齋藤 友貴哉 コース別被安打割合(2025年5月)