北海道日本ハムファイターズ

#28 河野 竜生

※ 北海道日本ハムファイターズ・河野 竜生投手の2025年5月の投球成績、球速・球種・配球、コース別空振り割合・被安打割合、球数などのデータを掲載しています。

Basic stats (2025.5月)
出場試合数 10
イニング 9.0
0
0
ホールド 8
セーブ 0
防御率 4.000
WHIP 1.000
FIP 1.898
K/BB 3.333
K% 28.6
BB% 8.6
HR% 0.0
最高球速 149 km/h

※ Pithcer's Basic Statsの概要はこちら

Profile
生年月日 1998年5月30日(27歳)
出身地 徳島
身長 175cm
体重 88kg
血液型 O
投打 左投げ左打ち
ドラフト 2019年(1位)
プロ通算年 6年
経歴 鳴門高(甲)-JFE西日本-日本ハム
主な獲得タイトル (中)24
打者に投じた球数分布 (2025.5月)
河野 竜生 打者に投じた球数分布(2025年5月)
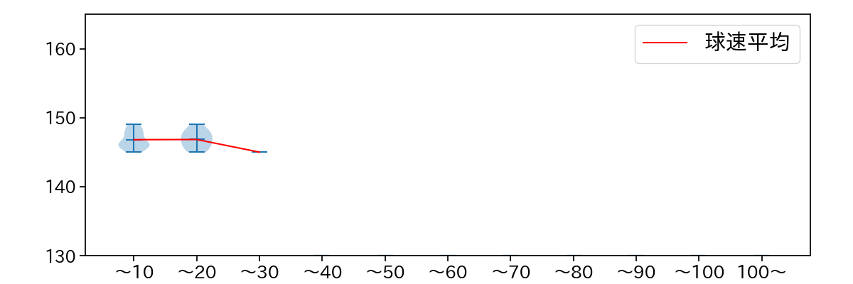
球数による球速(ストレート)の推移 (2025.5月)
河野 竜生 球数による球速(ストレート)の推移(2025年5月)
球種割合 (2025.5月)
河野 竜生 球種割合(2025年5月)
カウント別 球種割合 (2025.5月)
河野 竜生 カウント別 球種割合(2025年5月)
球種 & 球速の分布 1 (2025.5月)
河野 竜生 球種&球速の分布1(2025年5月)
球種 & 球速の分布 2 (2025.5月)
河野 竜生 球種&球速の分布2(2025年5月)

vs 左打 投手目線 (2025.5月)

※ 5球以上記録があった球種のみ掲載

河野 竜生 配球ヒートマップ(2025年5月)
河野 竜生 配球ヒートマップ(2025年5月)
河野 竜生 コース別空振り割合(2025年5月)
河野 竜生 コース別空振り割合(2025年5月)
河野 竜生 コース別被安打割合(2025年5月)
河野 竜生 コース別被安打割合(2025年5月)

vs 右打 投手目線 (2025.5月)

※ 5球以上記録があった球種のみ掲載

河野 竜生 配球ヒートマップ(2025年5月)
河野 竜生 配球ヒートマップ(2025年5月)
河野 竜生 配球ヒートマップ(2025年5月)
河野 竜生 コース別空振り割合(2025年5月)
河野 竜生 コース別空振り割合(2025年5月)
河野 竜生 コース別空振り割合(2025年5月)
河野 竜生 コース別被安打割合(2025年5月)
河野 竜生 コース別被安打割合(2025年5月)
河野 竜生 コース別被安打割合(2025年5月)