北海道日本ハムファイターズ

#48 齋藤 友貴哉

※ 北海道日本ハムファイターズ・齋藤 友貴哉投手の2025年4月の投球成績、球速・球種・配球、コース別空振り割合・被安打割合、球数などのデータを掲載しています。

Basic stats (2025.4月)
出場試合数 6
イニング 7.1
0
0
ホールド 0
セーブ 0
防御率 2.455
WHIP 1.227
FIP 3.529
K/BB 1.200
K% 20.0
BB% 16.7
HR% 0.0
最高球速 158 km/h

※ Pithcer's Basic Statsの概要はこちら

Profile
生年月日 1995年1月5日(30歳)
出身地 山形
身長 184cm
体重 92kg
血液型 O
投打 右投げ左打ち
ドラフト 2018年(4位)
プロ通算年 7年
経歴 山形中央高-桐蔭横浜大-Honda-阪神-日本ハム
主な獲得タイトル nan
打者に投じた球数分布 (2025.4月)
齋藤 友貴哉 打者に投じた球数分布(2025年4月)
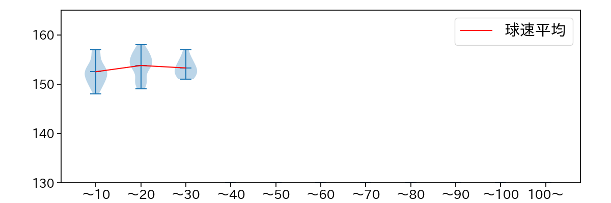
球数による球速(ストレート)の推移 (2025.4月)
齋藤 友貴哉 球数による球速(ストレート)の推移(2025年4月)
球種割合 (2025.4月)
齋藤 友貴哉 球種割合(2025年4月)
カウント別 球種割合 (2025.4月)
齋藤 友貴哉 カウント別 球種割合(2025年4月)
球種 & 球速の分布 1 (2025.4月)
齋藤 友貴哉 球種&球速の分布1(2025年4月)
球種 & 球速の分布 2 (2025.4月)
齋藤 友貴哉 球種&球速の分布2(2025年4月)

vs 左打 投手目線 (2025.4月)

※ 5球以上記録があった球種のみ掲載

齋藤 友貴哉 配球ヒートマップ(2025年4月)
齋藤 友貴哉 配球ヒートマップ(2025年4月)
齋藤 友貴哉 配球ヒートマップ(2025年4月)
齋藤 友貴哉 コース別空振り割合(2025年4月)
齋藤 友貴哉 コース別空振り割合(2025年4月)
齋藤 友貴哉 コース別空振り割合(2025年4月)
齋藤 友貴哉 コース別被安打割合(2025年4月)
齋藤 友貴哉 コース別被安打割合(2025年4月)
齋藤 友貴哉 コース別被安打割合(2025年4月)

vs 右打 投手目線 (2025.4月)

※ 5球以上記録があった球種のみ掲載

齋藤 友貴哉 配球ヒートマップ(2025年4月)
齋藤 友貴哉 配球ヒートマップ(2025年4月)
齋藤 友貴哉 配球ヒートマップ(2025年4月)
齋藤 友貴哉 コース別空振り割合(2025年4月)
齋藤 友貴哉 コース別空振り割合(2025年4月)
齋藤 友貴哉 コース別空振り割合(2025年4月)
齋藤 友貴哉 コース別被安打割合(2025年4月)
齋藤 友貴哉 コース別被安打割合(2025年4月)
齋藤 友貴哉 コース別被安打割合(2025年4月)