北海道日本ハムファイターズ

#45 バーヘイゲン

※ 北海道日本ハムファイターズ・バーヘイゲン投手の2025年4月の投球成績、球速・球種・配球、コース別空振り割合・被安打割合、球数などのデータを掲載しています。

Basic stats (2025.4月)
出場試合数 2
イニング 9.0
0
2
ホールド 0
セーブ 0
防御率 8.000
WHIP 1.667
FIP 4.231
K/BB 2.000
K% 14.3
BB% 7.1
HR% 2.4
最高球速 152 km/h

※ Pithcer's Basic Statsの概要はこちら

Profile
生年月日 1990年10月22日(35歳)
出身地 アメリカ
身長 198cm
体重 104kg
血液型 不明
投打 右投げ右打ち
ドラフト nan
プロ通算年 4年
経歴 ヴァンダービルト大-タイガース-日本ハム-カージナルス-日本ハム
主な獲得タイトル nan
打者に投じた球数分布 (2025.4月)
バーヘイゲン 打者に投じた球数分布(2025年4月)
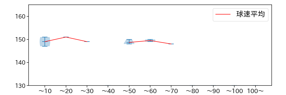
球数による球速(ストレート)の推移 (2025.4月)
バーヘイゲン 球数による球速(ストレート)の推移(2025年4月)
球種割合 (2025.4月)
バーヘイゲン 球種割合(2025年4月)
カウント別 球種割合 (2025.4月)
バーヘイゲン カウント別 球種割合(2025年4月)
球種 & 球速の分布 1 (2025.4月)
バーヘイゲン 球種&球速の分布1(2025年4月)
球種 & 球速の分布 2 (2025.4月)
バーヘイゲン 球種&球速の分布2(2025年4月)

vs 左打 投手目線 (2025.4月)

※ 5球以上記録があった球種のみ掲載

バーヘイゲン 配球ヒートマップ(2025年4月)
バーヘイゲン 配球ヒートマップ(2025年4月)
バーヘイゲン 配球ヒートマップ(2025年4月)
バーヘイゲン コース別空振り割合(2025年4月)
バーヘイゲン コース別空振り割合(2025年4月)
バーヘイゲン コース別空振り割合(2025年4月)
バーヘイゲン コース別被安打割合(2025年4月)
バーヘイゲン コース別被安打割合(2025年4月)
バーヘイゲン コース別被安打割合(2025年4月)

vs 右打 投手目線 (2025.4月)

※ 5球以上記録があった球種のみ掲載

バーヘイゲン 配球ヒートマップ(2025年4月)
バーヘイゲン 配球ヒートマップ(2025年4月)
バーヘイゲン 配球ヒートマップ(2025年4月)
バーヘイゲン 配球ヒートマップ(2025年4月)
バーヘイゲン コース別空振り割合(2025年4月)
バーヘイゲン コース別空振り割合(2025年4月)
バーヘイゲン コース別空振り割合(2025年4月)
バーヘイゲン コース別空振り割合(2025年4月)
バーヘイゲン コース別被安打割合(2025年4月)
バーヘイゲン コース別被安打割合(2025年4月)
バーヘイゲン コース別被安打割合(2025年4月)
バーヘイゲン コース別被安打割合(2025年4月)