北海道日本ハムファイターズ

#37 古林 睿煬

※ 北海道日本ハムファイターズ・古林 睿煬投手の2025年4月の投球成績、球速・球種・配球、コース別空振り割合・被安打割合、球数などのデータを掲載しています。

Basic stats (2025.4月)
出場試合数 1
イニング 5.2
0
1
ホールド 0
セーブ 0
防御率 7.941
WHIP 2.118
FIP 5.238
K/BB 1.667
K% 16.7
BB% 10.0
HR% 3.3
最高球速 154 km/h

※ Pithcer's Basic Statsの概要はこちら

Profile
生年月日 2000年6月12日(25歳)
出身地 台湾
身長 184cm
体重 81kg
血液型 不明
投打 右投げ右打ち
ドラフト nan
プロ通算年 1年
経歴 桃園市立平鎮高級中学-台湾・統一-日本ハム
主な獲得タイトル nan
打者に投じた球数分布 (2025.4月)
古林 睿煬 打者に投じた球数分布(2025年4月)
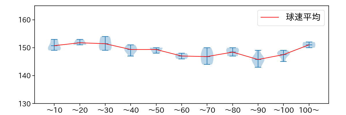
球数による球速(ストレート)の推移 (2025.4月)
古林 睿煬 球数による球速(ストレート)の推移(2025年4月)
球種割合 (2025.4月)
古林 睿煬 球種割合(2025年4月)
カウント別 球種割合 (2025.4月)
古林 睿煬 カウント別 球種割合(2025年4月)
球種 & 球速の分布 1 (2025.4月)
古林 睿煬 球種&球速の分布1(2025年4月)
球種 & 球速の分布 2 (2025.4月)
古林 睿煬 球種&球速の分布2(2025年4月)

vs 左打 投手目線 (2025.4月)

※ 5球以上記録があった球種のみ掲載

古林 睿煬 配球ヒートマップ(2025年4月)
古林 睿煬 配球ヒートマップ(2025年4月)
古林 睿煬 配球ヒートマップ(2025年4月)
古林 睿煬 コース別空振り割合(2025年4月)
古林 睿煬 コース別空振り割合(2025年4月)
古林 睿煬 コース別空振り割合(2025年4月)
古林 睿煬 コース別被安打割合(2025年4月)
古林 睿煬 コース別被安打割合(2025年4月)
古林 睿煬 コース別被安打割合(2025年4月)

vs 右打 投手目線 (2025.4月)

※ 5球以上記録があった球種のみ掲載

古林 睿煬 配球ヒートマップ(2025年4月)
古林 睿煬 配球ヒートマップ(2025年4月)
古林 睿煬 配球ヒートマップ(2025年4月)
古林 睿煬 配球ヒートマップ(2025年4月)
古林 睿煬 コース別空振り割合(2025年4月)
古林 睿煬 コース別空振り割合(2025年4月)
古林 睿煬 コース別空振り割合(2025年4月)
古林 睿煬 コース別空振り割合(2025年4月)
古林 睿煬 コース別被安打割合(2025年4月)
古林 睿煬 コース別被安打割合(2025年4月)
古林 睿煬 コース別被安打割合(2025年4月)
古林 睿煬 コース別被安打割合(2025年4月)