中日ドラゴンズ

#91 メヒア

※ 中日ドラゴンズ・メヒア投手の2025年レギュラーシーズン全試合の投球成績、球速・球種・配球、コース別空振り割合・被安打割合、球数などのデータを掲載しています。

Basic stats (2025.レギュラーシーズン全試合)
出場試合数 25
イニング 45.2
2
2
ホールド 12
セーブ 0
防御率 3.350
WHIP 1.073
FIP 4.521
K/BB 2.000
K% 15.6
BB% 7.8
HR% 3.3
最高球速 153 km/h

※ Pithcer's Basic Statsの概要はこちら

Profile
生年月日 1997年3月3日(28歳)
出身地 パナマ
身長 193cm
体重 104kg
血液型 不明
投打 右投げ右打ち
ドラフト nan
プロ通算年 3年
経歴 アンヘルルビオ高-マーリンズ-ダイヤモンドバックス-メキシコ・オアハカ-メキシコ・グアダラハラ-メキシコ・ティフアナ-3Aシラキュース-中日
主な獲得タイトル nan
打者に投じた球数分布 (2025.レギュラーシーズン全試合)
メヒア 打者に投じた球数分布(2025年レギュラーシーズン全試合)
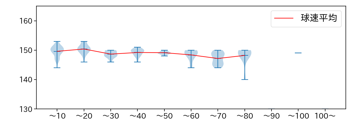
球数による球速(ストレート)の推移 (2025.レギュラーシーズン全試合)
メヒア 球数による球速(ストレート)の推移(2025年レギュラーシーズン全試合)
球種割合 (2025.レギュラーシーズン全試合)
メヒア 球種割合(2025年レギュラーシーズン全試合)
カウント別 球種割合 (2025.レギュラーシーズン全試合)
メヒア カウント別 球種割合(2025年レギュラーシーズン全試合)
球種 & 球速の分布 1 (2025.レギュラーシーズン全試合)
メヒア 球種&球速の分布1(2025年レギュラーシーズン全試合)
球種 & 球速の分布 2 (2025.レギュラーシーズン全試合)
メヒア 球種&球速の分布2(2025年レギュラーシーズン全試合)

vs 左打 投手目線 (2025.レギュラーシーズン全試合)

※ 5球以上記録があった球種のみ掲載

メヒア 配球ヒートマップ(2025年rs月)
メヒア 配球ヒートマップ(2025年rs月)
メヒア 配球ヒートマップ(2025年rs月)
メヒア 配球ヒートマップ(2025年rs月)
メヒア 配球ヒートマップ(2025年rs月)
メヒア 配球ヒートマップ(2025年rs月)
メヒア コース別空振り割合(2025年rs月)
メヒア コース別空振り割合(2025年rs月)
メヒア コース別空振り割合(2025年rs月)
メヒア コース別空振り割合(2025年rs月)
メヒア コース別空振り割合(2025年rs月)
メヒア コース別空振り割合(2025年rs月)
メヒア コース別被安打割合(2025年rs月)
メヒア コース別被安打割合(2025年rs月)
メヒア コース別被安打割合(2025年rs月)
メヒア コース別被安打割合(2025年rs月)
メヒア コース別被安打割合(2025年rs月)
メヒア コース別被安打割合(2025年rs月)

vs 右打 投手目線 (2025.レギュラーシーズン全試合)

※ 5球以上記録があった球種のみ掲載

メヒア 配球ヒートマップ(2025年rs月)
メヒア 配球ヒートマップ(2025年rs月)
メヒア 配球ヒートマップ(2025年rs月)
メヒア 配球ヒートマップ(2025年rs月)
メヒア 配球ヒートマップ(2025年rs月)
メヒア コース別空振り割合(2025年rs月)
メヒア コース別空振り割合(2025年rs月)
メヒア コース別空振り割合(2025年rs月)
メヒア コース別空振り割合(2025年rs月)
メヒア コース別空振り割合(2025年rs月)
メヒア コース別被安打割合(2025年rs月)
メヒア コース別被安打割合(2025年rs月)
メヒア コース別被安打割合(2025年rs月)
メヒア コース別被安打割合(2025年rs月)
メヒア コース別被安打割合(2025年rs月)