中日ドラゴンズ

#52 マルテ

※ 中日ドラゴンズ・マルテ投手の2025年レギュラーシーズン全試合の投球成績、球速・球種・配球、コース別空振り割合・被安打割合、球数などのデータを掲載しています。

Basic stats (2025.レギュラーシーズン全試合)
出場試合数 35
イニング 32.1
1
4
ホールド 14
セーブ 2
防御率 1.948
WHIP 0.990
FIP 3.769
K/BB 2.273
K% 19.1
BB% 8.4
HR% 1.5
最高球速 159 km/h

※ Pithcer's Basic Statsの概要はこちら

Profile
生年月日 1995年2月2日(30歳)
出身地 ドミニカ共和国
身長 188cm
体重 98kg
血液型 不明
投打 右投げ右打ち
ドラフト nan
プロ通算年 1年
経歴 リセオ・アラ・ナショナレス高-ジャイアンツ-フィリーズ-3Aタコマ-中日
主な獲得タイトル nan
打者に投じた球数分布 (2025.レギュラーシーズン全試合)
マルテ 打者に投じた球数分布(2025年レギュラーシーズン全試合)
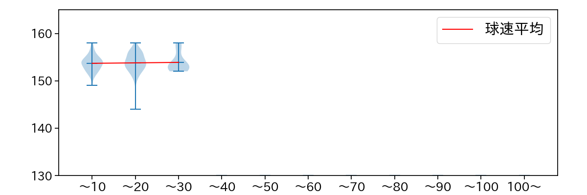
球数による球速(ストレート)の推移 (2025.レギュラーシーズン全試合)
マルテ 球数による球速(ストレート)の推移(2025年レギュラーシーズン全試合)
球種割合 (2025.レギュラーシーズン全試合)
マルテ 球種割合(2025年レギュラーシーズン全試合)
カウント別 球種割合 (2025.レギュラーシーズン全試合)
マルテ カウント別 球種割合(2025年レギュラーシーズン全試合)
球種 & 球速の分布 1 (2025.レギュラーシーズン全試合)
マルテ 球種&球速の分布1(2025年レギュラーシーズン全試合)
球種 & 球速の分布 2 (2025.レギュラーシーズン全試合)
マルテ 球種&球速の分布2(2025年レギュラーシーズン全試合)

vs 左打 投手目線 (2025.レギュラーシーズン全試合)

※ 5球以上記録があった球種のみ掲載

マルテ 配球ヒートマップ(2025年rs月)
マルテ 配球ヒートマップ(2025年rs月)
マルテ 配球ヒートマップ(2025年rs月)
マルテ 配球ヒートマップ(2025年rs月)
マルテ コース別空振り割合(2025年rs月)
マルテ コース別空振り割合(2025年rs月)
マルテ コース別空振り割合(2025年rs月)
マルテ コース別空振り割合(2025年rs月)
マルテ コース別被安打割合(2025年rs月)
マルテ コース別被安打割合(2025年rs月)
マルテ コース別被安打割合(2025年rs月)
マルテ コース別被安打割合(2025年rs月)

vs 右打 投手目線 (2025.レギュラーシーズン全試合)

※ 5球以上記録があった球種のみ掲載

マルテ 配球ヒートマップ(2025年rs月)
マルテ 配球ヒートマップ(2025年rs月)
マルテ 配球ヒートマップ(2025年rs月)
マルテ コース別空振り割合(2025年rs月)
マルテ コース別空振り割合(2025年rs月)
マルテ コース別空振り割合(2025年rs月)
マルテ コース別被安打割合(2025年rs月)
マルテ コース別被安打割合(2025年rs月)
マルテ コース別被安打割合(2025年rs月)