中日ドラゴンズ

#30 根尾 昂

※ 中日ドラゴンズ・根尾 昂投手の2025年レギュラーシーズン全試合の投球成績、球速・球種・配球、コース別空振り割合・被安打割合、球数などのデータを掲載しています。

Basic stats (2025.レギュラーシーズン全試合)
出場試合数 4
イニング 5.2
0
0
ホールド 0
セーブ 0
防御率 7.941
WHIP 1.941
FIP 7.002
K/BB 2.500
K% 18.5
BB% 7.4
HR% 7.4
最高球速 155 km/h

※ Pithcer's Basic Statsの概要はこちら

Profile
生年月日 2000年4月19日(25歳)
出身地 岐阜
身長 177cm
体重 85kg
血液型 O
投打 右投げ左打ち
ドラフト 2018年(1位)
プロ通算年 7年
経歴 大阪桐蔭高(甲)-中日
主な獲得タイトル nan
打者に投じた球数分布 (2025.レギュラーシーズン全試合)
根尾 昂 打者に投じた球数分布(2025年レギュラーシーズン全試合)
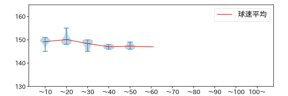
球数による球速(ストレート)の推移 (2025.レギュラーシーズン全試合)
根尾 昂 球数による球速(ストレート)の推移(2025年レギュラーシーズン全試合)
球種割合 (2025.レギュラーシーズン全試合)
根尾 昂 球種割合(2025年レギュラーシーズン全試合)
カウント別 球種割合 (2025.レギュラーシーズン全試合)
根尾 昂 カウント別 球種割合(2025年レギュラーシーズン全試合)
球種 & 球速の分布 1 (2025.レギュラーシーズン全試合)
根尾 昂 球種&球速の分布1(2025年レギュラーシーズン全試合)
球種 & 球速の分布 2 (2025.レギュラーシーズン全試合)
根尾 昂 球種&球速の分布2(2025年レギュラーシーズン全試合)

vs 左打 投手目線 (2025.レギュラーシーズン全試合)

※ 5球以上記録があった球種のみ掲載

根尾 昂 配球ヒートマップ(2025年rs月)
根尾 昂 配球ヒートマップ(2025年rs月)
根尾 昂 配球ヒートマップ(2025年rs月)
根尾 昂 コース別空振り割合(2025年rs月)
根尾 昂 コース別空振り割合(2025年rs月)
根尾 昂 コース別空振り割合(2025年rs月)
根尾 昂 コース別被安打割合(2025年rs月)
根尾 昂 コース別被安打割合(2025年rs月)
根尾 昂 コース別被安打割合(2025年rs月)

vs 右打 投手目線 (2025.レギュラーシーズン全試合)

※ 5球以上記録があった球種のみ掲載

根尾 昂 配球ヒートマップ(2025年rs月)
根尾 昂 配球ヒートマップ(2025年rs月)
根尾 昂 配球ヒートマップ(2025年rs月)
根尾 昂 コース別空振り割合(2025年rs月)
根尾 昂 コース別空振り割合(2025年rs月)
根尾 昂 コース別空振り割合(2025年rs月)
根尾 昂 コース別被安打割合(2025年rs月)
根尾 昂 コース別被安打割合(2025年rs月)
根尾 昂 コース別被安打割合(2025年rs月)