中日ドラゴンズ

#94 ウォルターズ

※ 中日ドラゴンズ・ウォルターズ投手の2025年10月の投球成績、球速・球種・配球、コース別空振り割合・被安打割合、球数などのデータを掲載しています。

Basic stats (2025.10月)
出場試合数 1
イニング 3.0
0
0
ホールド 0
セーブ 0
防御率 0.000
WHIP 1.333
FIP 1.787
K/BB 2.500
K% 38.5
BB% 15.4
HR% 0.0
最高球速 156 km/h

※ Pithcer's Basic Statsの概要はこちら

Profile
生年月日 1997年5月18日(28歳)
出身地 アメリカ
身長 195cm
体重 102kg
血液型 不明
投打 右投げ右打ち
ドラフト nan
プロ通算年 1年
経歴 エンゼルス-2Aハリスバーグ-中日
主な獲得タイトル nan
打者に投じた球数分布 (2025.10月)
ウォルターズ 打者に投じた球数分布(2025年10月)
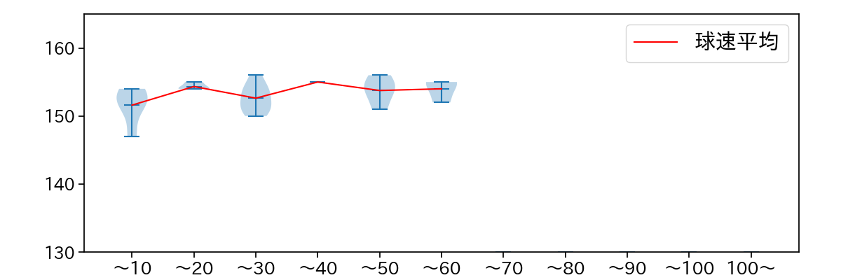
球数による球速(ストレート)の推移 (2025.10月)
ウォルターズ 球数による球速(ストレート)の推移(2025年10月)
球種割合 (2025.10月)
ウォルターズ 球種割合(2025年10月)
カウント別 球種割合 (2025.10月)
ウォルターズ カウント別 球種割合(2025年10月)
球種 & 球速の分布 1 (2025.10月)
ウォルターズ 球種&球速の分布1(2025年10月)
球種 & 球速の分布 2 (2025.10月)
ウォルターズ 球種&球速の分布2(2025年10月)

vs 左打 投手目線 (2025.10月)

※ 5球以上記録があった球種のみ掲載

ウォルターズ 配球ヒートマップ(2025年10月)
ウォルターズ 配球ヒートマップ(2025年10月)
ウォルターズ 配球ヒートマップ(2025年10月)
ウォルターズ 配球ヒートマップ(2025年10月)
ウォルターズ コース別空振り割合(2025年10月)
ウォルターズ コース別空振り割合(2025年10月)
ウォルターズ コース別空振り割合(2025年10月)
ウォルターズ コース別空振り割合(2025年10月)
ウォルターズ コース別被安打割合(2025年10月)
ウォルターズ コース別被安打割合(2025年10月)
ウォルターズ コース別被安打割合(2025年10月)
ウォルターズ コース別被安打割合(2025年10月)

vs 右打 投手目線 (2025.10月)

※ 5球以上記録があった球種のみ掲載

ウォルターズ 配球ヒートマップ(2025年10月)
ウォルターズ 配球ヒートマップ(2025年10月)
ウォルターズ コース別空振り割合(2025年10月)
ウォルターズ コース別空振り割合(2025年10月)
ウォルターズ コース別被安打割合(2025年10月)
ウォルターズ コース別被安打割合(2025年10月)