中日ドラゴンズ

#14 草加 勝

※ 中日ドラゴンズ・草加 勝投手の2025年10月の投球成績、球速・球種・配球、コース別空振り割合・被安打割合、球数などのデータを掲載しています。

Basic stats (2025.10月)
出場試合数 1
イニング 3.1
0
1
ホールド 0
セーブ 0
防御率 13.500
WHIP 2.700
FIP 1.920
K/BB 5.000
K% 23.8
BB% 4.8
HR% 0.0
最高球速 149 km/h

※ Pithcer's Basic Statsの概要はこちら

Profile
生年月日 2001年11月21日(23歳)
出身地 岡山
身長 182cm
体重 77kg
血液型 A
投打 右投げ右打ち
ドラフト 2023年(1位)
プロ通算年 2年
経歴 創志学園高(甲)-亜細亜大-中日
主な獲得タイトル nan
打者に投じた球数分布 (2025.10月)
草加 勝 打者に投じた球数分布(2025年10月)
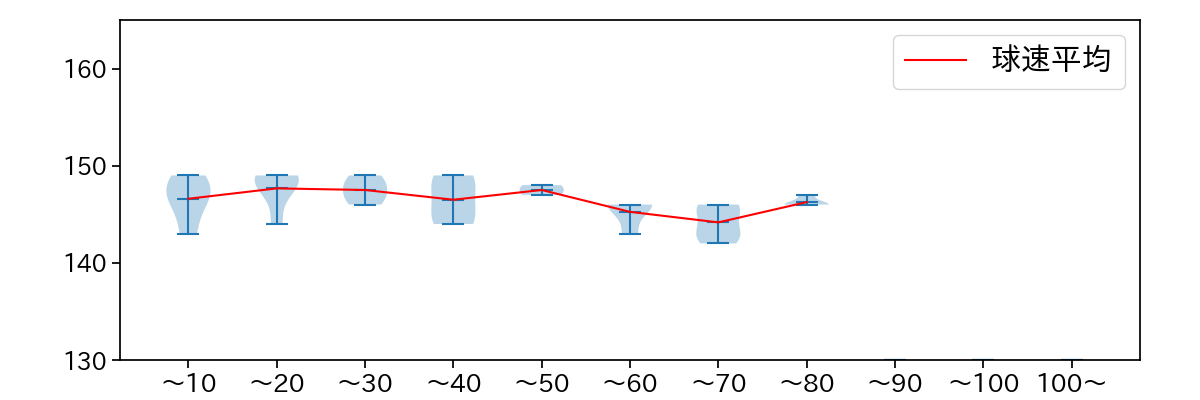
球数による球速(ストレート)の推移 (2025.10月)
草加 勝 球数による球速(ストレート)の推移(2025年10月)
球種割合 (2025.10月)
草加 勝 球種割合(2025年10月)
カウント別 球種割合 (2025.10月)
草加 勝 カウント別 球種割合(2025年10月)
球種 & 球速の分布 1 (2025.10月)
草加 勝 球種&球速の分布1(2025年10月)
球種 & 球速の分布 2 (2025.10月)
草加 勝 球種&球速の分布2(2025年10月)

vs 左打 投手目線 (2025.10月)

※ 5球以上記録があった球種のみ掲載

草加 勝 配球ヒートマップ(2025年10月)
草加 勝 配球ヒートマップ(2025年10月)
草加 勝 配球ヒートマップ(2025年10月)
草加 勝 配球ヒートマップ(2025年10月)
草加 勝 コース別空振り割合(2025年10月)
草加 勝 コース別空振り割合(2025年10月)
草加 勝 コース別空振り割合(2025年10月)
草加 勝 コース別空振り割合(2025年10月)
草加 勝 コース別被安打割合(2025年10月)
草加 勝 コース別被安打割合(2025年10月)
草加 勝 コース別被安打割合(2025年10月)
草加 勝 コース別被安打割合(2025年10月)

vs 右打 投手目線 (2025.10月)

※ 5球以上記録があった球種のみ掲載

草加 勝 配球ヒートマップ(2025年10月)
草加 勝 配球ヒートマップ(2025年10月)
草加 勝 コース別空振り割合(2025年10月)
草加 勝 コース別空振り割合(2025年10月)
草加 勝 コース別被安打割合(2025年10月)
草加 勝 コース別被安打割合(2025年10月)