中日ドラゴンズ

#47 吉田 聖弥

※ 中日ドラゴンズ・吉田 聖弥投手の2025年9月の投球成績、球速・球種・配球、コース別空振り割合・被安打割合、球数などのデータを掲載しています。

Basic stats (2025.9月)
出場試合数 2
イニング 3.2
0
1
ホールド 0
セーブ 0
防御率 9.818
WHIP 2.455
FIP 5.847
K/BB 0.250
K% 5.3
BB% 21.1
HR% 0.0
最高球速 144 km/h

※ Pithcer's Basic Statsの概要はこちら

Profile
生年月日 2002年5月23日(23歳)
出身地 佐賀
身長 176cm
体重 80kg
血液型 A
投打 左投げ左打ち
ドラフト 2024年(2位)
プロ通算年 1年
経歴 伊万里農林高-西濃運輸-中日
主な獲得タイトル nan
打者に投じた球数分布 (2025.9月)
吉田 聖弥 打者に投じた球数分布(2025年9月)
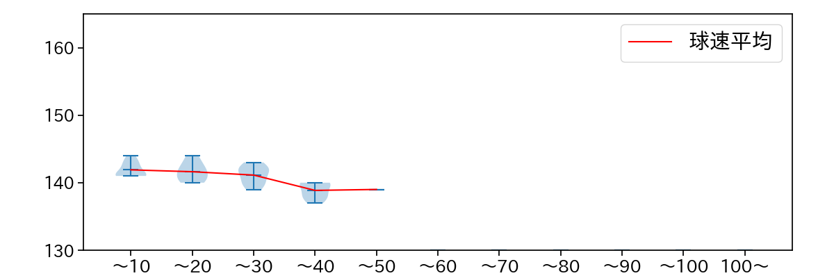
球数による球速(ストレート)の推移 (2025.9月)
吉田 聖弥 球数による球速(ストレート)の推移(2025年9月)
球種割合 (2025.9月)
吉田 聖弥 球種割合(2025年9月)
カウント別 球種割合 (2025.9月)
吉田 聖弥 カウント別 球種割合(2025年9月)
球種 & 球速の分布 1 (2025.9月)
吉田 聖弥 球種&球速の分布1(2025年9月)
球種 & 球速の分布 2 (2025.9月)
吉田 聖弥 球種&球速の分布2(2025年9月)

vs 左打 投手目線 (2025.9月)

※ 5球以上記録があった球種のみ掲載

吉田 聖弥 配球ヒートマップ(2025年9月)
吉田 聖弥 配球ヒートマップ(2025年9月)
吉田 聖弥 コース別空振り割合(2025年9月)
吉田 聖弥 コース別空振り割合(2025年9月)
吉田 聖弥 コース別被安打割合(2025年9月)
吉田 聖弥 コース別被安打割合(2025年9月)

vs 右打 投手目線 (2025.9月)

※ 5球以上記録があった球種のみ掲載

吉田 聖弥 配球ヒートマップ(2025年9月)
吉田 聖弥 配球ヒートマップ(2025年9月)
吉田 聖弥 コース別空振り割合(2025年9月)
吉田 聖弥 コース別空振り割合(2025年9月)
吉田 聖弥 コース別被安打割合(2025年9月)
吉田 聖弥 コース別被安打割合(2025年9月)