中日ドラゴンズ

#36 福田 幸之介

※ 中日ドラゴンズ・福田 幸之介投手の2025年9月の投球成績、球速・球種・配球、コース別空振り割合・被安打割合、球数などのデータを掲載しています。

Basic stats (2025.9月)
出場試合数 1
イニング 1.0
0
0
ホールド 0
セーブ 0
防御率 0.000
WHIP 0.000
FIP 1.120
K/BB 1.000
K% 33.3
BB% 0.0
HR% 0.0
最高球速 151 km/h

※ Pithcer's Basic Statsの概要はこちら

Profile
生年月日 2005年8月11日(20歳)
出身地 大阪
身長 182cm
体重 86kg
血液型 A
投打 左投げ左打ち
ドラフト 2023年(4位)
プロ通算年 2年
経歴 履正社高(甲)-中日
主な獲得タイトル nan
打者に投じた球数分布 (2025.9月)
福田 幸之介 打者に投じた球数分布(2025年9月)
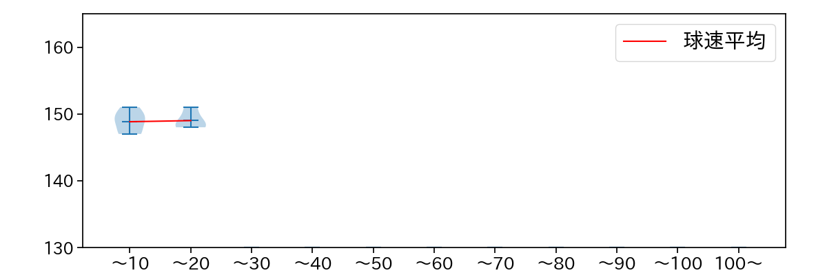
球数による球速(ストレート)の推移 (2025.9月)
福田 幸之介 球数による球速(ストレート)の推移(2025年9月)
球種割合 (2025.9月)
福田 幸之介 球種割合(2025年9月)
カウント別 球種割合 (2025.9月)
福田 幸之介 カウント別 球種割合(2025年9月)
球種 & 球速の分布 1 (2025.9月)
福田 幸之介 球種&球速の分布1(2025年9月)
球種 & 球速の分布 2 (2025.9月)
福田 幸之介 球種&球速の分布2(2025年9月)

vs 左打 投手目線 (2025.9月)

※ 5球以上記録があった球種のみ掲載

vs 右打 投手目線 (2025.9月)

※ 5球以上記録があった球種のみ掲載

福田 幸之介 配球ヒートマップ(2025年9月)
福田 幸之介 コース別空振り割合(2025年9月)
福田 幸之介 コース別被安打割合(2025年9月)