中日ドラゴンズ

#19 髙橋 宏斗

※ 中日ドラゴンズ・髙橋 宏斗投手の2025年9月の投球成績、球速・球種・配球、コース別空振り割合・被安打割合、球数などのデータを掲載しています。

Basic stats (2025.9月)
出場試合数 4
イニング 23.1
2
1
ホールド 0
セーブ 0
防御率 3.471
WHIP 1.457
FIP 3.377
K/BB 2.500
K% 24.8
BB% 9.9
HR% 2.0
最高球速 158 km/h

※ Pithcer's Basic Statsの概要はこちら

Profile
生年月日 2002年8月9日(23歳)
出身地 愛知
身長 186cm
体重 86kg
血液型 AB
投打 右投げ右打ち
ドラフト 2020年(1位)
プロ通算年 5年
経歴 中京大中京高(甲)-中日
主な獲得タイトル (防)24
打者に投じた球数分布 (2025.9月)
髙橋 宏斗 打者に投じた球数分布(2025年9月)
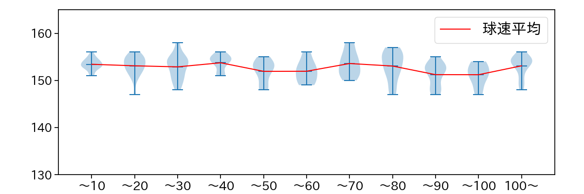
球数による球速(ストレート)の推移 (2025.9月)
髙橋 宏斗 球数による球速(ストレート)の推移(2025年9月)
球種割合 (2025.9月)
髙橋 宏斗 球種割合(2025年9月)
カウント別 球種割合 (2025.9月)
髙橋 宏斗 カウント別 球種割合(2025年9月)
球種 & 球速の分布 1 (2025.9月)
髙橋 宏斗 球種&球速の分布1(2025年9月)
球種 & 球速の分布 2 (2025.9月)
髙橋 宏斗 球種&球速の分布2(2025年9月)

vs 左打 投手目線 (2025.9月)

※ 5球以上記録があった球種のみ掲載

髙橋 宏斗 配球ヒートマップ(2025年9月)
髙橋 宏斗 配球ヒートマップ(2025年9月)
髙橋 宏斗 配球ヒートマップ(2025年9月)
髙橋 宏斗 配球ヒートマップ(2025年9月)
髙橋 宏斗 コース別空振り割合(2025年9月)
髙橋 宏斗 コース別空振り割合(2025年9月)
髙橋 宏斗 コース別空振り割合(2025年9月)
髙橋 宏斗 コース別空振り割合(2025年9月)
髙橋 宏斗 コース別被安打割合(2025年9月)
髙橋 宏斗 コース別被安打割合(2025年9月)
髙橋 宏斗 コース別被安打割合(2025年9月)
髙橋 宏斗 コース別被安打割合(2025年9月)

vs 右打 投手目線 (2025.9月)

※ 5球以上記録があった球種のみ掲載

髙橋 宏斗 配球ヒートマップ(2025年9月)
髙橋 宏斗 配球ヒートマップ(2025年9月)
髙橋 宏斗 配球ヒートマップ(2025年9月)
髙橋 宏斗 配球ヒートマップ(2025年9月)
髙橋 宏斗 コース別空振り割合(2025年9月)
髙橋 宏斗 コース別空振り割合(2025年9月)
髙橋 宏斗 コース別空振り割合(2025年9月)
髙橋 宏斗 コース別空振り割合(2025年9月)
髙橋 宏斗 コース別被安打割合(2025年9月)
髙橋 宏斗 コース別被安打割合(2025年9月)
髙橋 宏斗 コース別被安打割合(2025年9月)
髙橋 宏斗 コース別被安打割合(2025年9月)