中日ドラゴンズ

#17 柳 裕也

※ 中日ドラゴンズ・柳 裕也投手の2025年9月の投球成績、球速・球種・配球、コース別空振り割合・被安打割合、球数などのデータを掲載しています。

Basic stats (2025.9月)
出場試合数 4
イニング 19.1
1
3
ホールド 0
セーブ 0
防御率 6.517
WHIP 1.707
FIP 2.810
K/BB 2.143
K% 16.5
BB% 7.7
HR% 0.0
最高球速 146 km/h

※ Pithcer's Basic Statsの概要はこちら

Profile
生年月日 1994年4月22日(31歳)
出身地 宮崎
身長 180cm
体重 85kg
血液型 A
投打 右投げ右打ち
ドラフト 2016年(1位)
プロ通算年 9年
経歴 横浜高(甲)-明治大-中日
主な獲得タイトル (防)21(振)21(ベ)21(ゴ)21
打者に投じた球数分布 (2025.9月)
柳 裕也 打者に投じた球数分布(2025年9月)
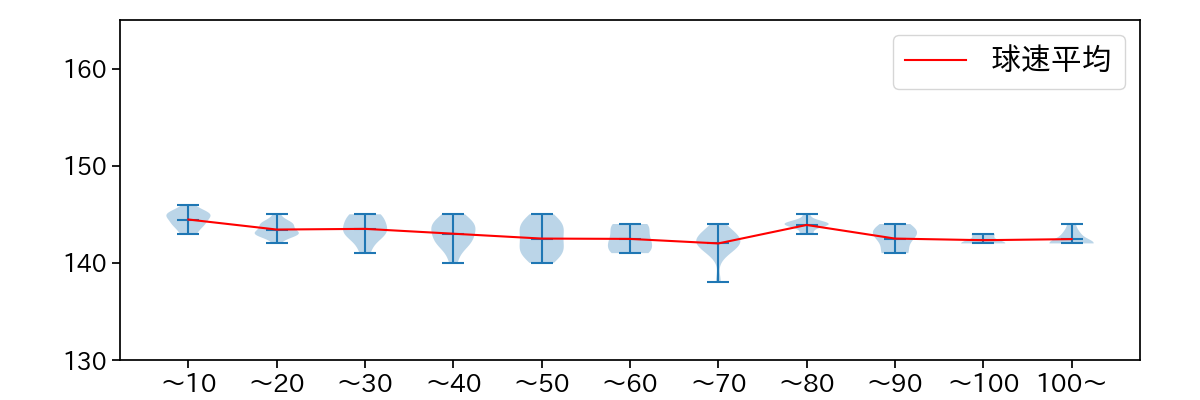
球数による球速(ストレート)の推移 (2025.9月)
柳 裕也 球数による球速(ストレート)の推移(2025年9月)
球種割合 (2025.9月)
柳 裕也 球種割合(2025年9月)
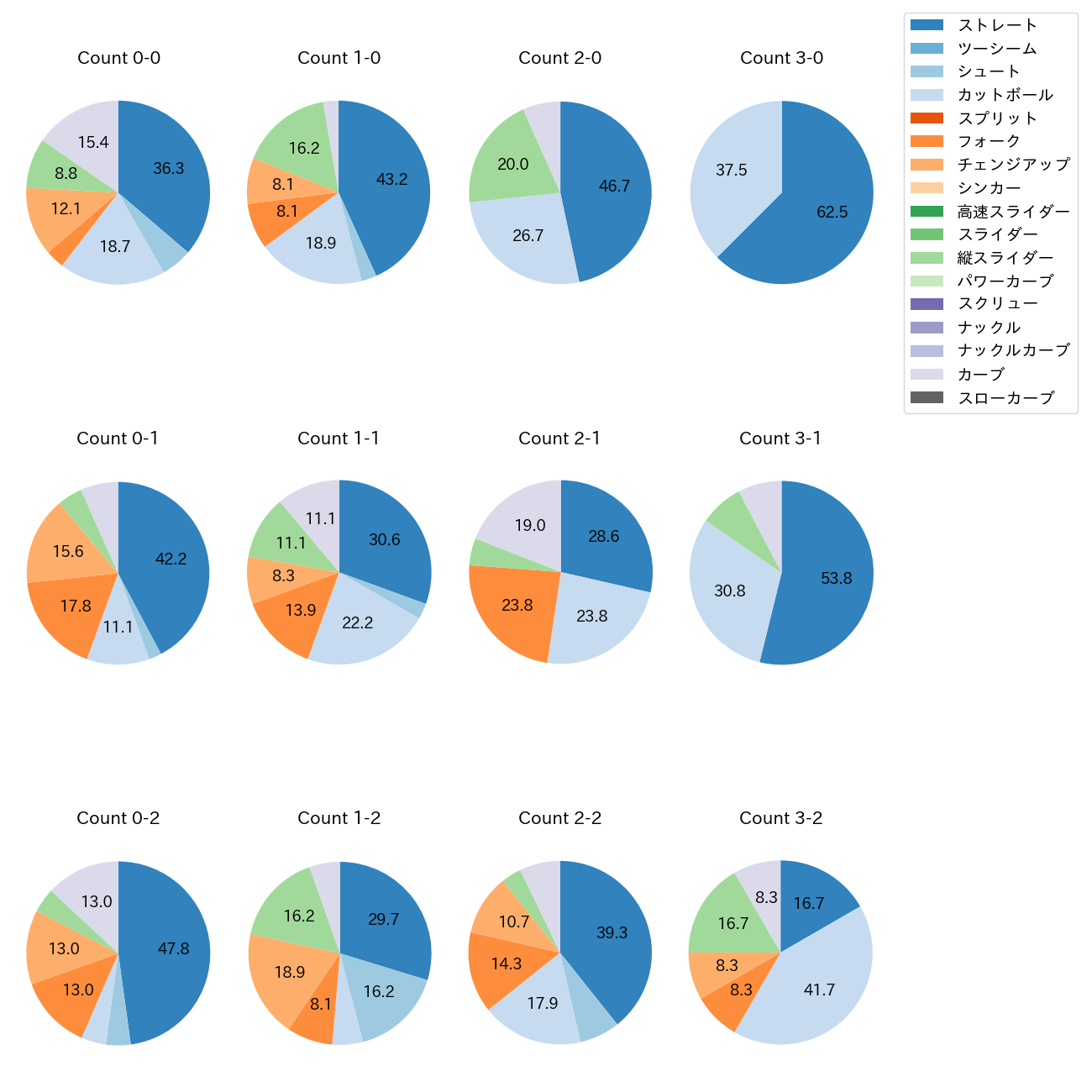
カウント別 球種割合 (2025.9月)
柳 裕也 カウント別 球種割合(2025年9月)
球種 & 球速の分布 1 (2025.9月)
柳 裕也 球種&球速の分布1(2025年9月)
球種 & 球速の分布 2 (2025.9月)
柳 裕也 球種&球速の分布2(2025年9月)

vs 左打 投手目線 (2025.9月)

※ 5球以上記録があった球種のみ掲載

柳 裕也 配球ヒートマップ(2025年9月)
柳 裕也 配球ヒートマップ(2025年9月)
柳 裕也 配球ヒートマップ(2025年9月)
柳 裕也 配球ヒートマップ(2025年9月)
柳 裕也 配球ヒートマップ(2025年9月)
柳 裕也 配球ヒートマップ(2025年9月)
柳 裕也 コース別空振り割合(2025年9月)
柳 裕也 コース別空振り割合(2025年9月)
柳 裕也 コース別空振り割合(2025年9月)
柳 裕也 コース別空振り割合(2025年9月)
柳 裕也 コース別空振り割合(2025年9月)
柳 裕也 コース別空振り割合(2025年9月)
柳 裕也 コース別被安打割合(2025年9月)
柳 裕也 コース別被安打割合(2025年9月)
柳 裕也 コース別被安打割合(2025年9月)
柳 裕也 コース別被安打割合(2025年9月)
柳 裕也 コース別被安打割合(2025年9月)
柳 裕也 コース別被安打割合(2025年9月)

vs 右打 投手目線 (2025.9月)

※ 5球以上記録があった球種のみ掲載

柳 裕也 配球ヒートマップ(2025年9月)
柳 裕也 配球ヒートマップ(2025年9月)
柳 裕也 配球ヒートマップ(2025年9月)
柳 裕也 配球ヒートマップ(2025年9月)
柳 裕也 配球ヒートマップ(2025年9月)
柳 裕也 配球ヒートマップ(2025年9月)
柳 裕也 配球ヒートマップ(2025年9月)
柳 裕也 コース別空振り割合(2025年9月)
柳 裕也 コース別空振り割合(2025年9月)
柳 裕也 コース別空振り割合(2025年9月)
柳 裕也 コース別空振り割合(2025年9月)
柳 裕也 コース別空振り割合(2025年9月)
柳 裕也 コース別空振り割合(2025年9月)
柳 裕也 コース別空振り割合(2025年9月)
柳 裕也 コース別被安打割合(2025年9月)
柳 裕也 コース別被安打割合(2025年9月)
柳 裕也 コース別被安打割合(2025年9月)
柳 裕也 コース別被安打割合(2025年9月)
柳 裕也 コース別被安打割合(2025年9月)
柳 裕也 コース別被安打割合(2025年9月)
柳 裕也 コース別被安打割合(2025年9月)