中日ドラゴンズ

#13 橋本 侑樹

※ 中日ドラゴンズ・橋本 侑樹投手の2025年9月の投球成績、球速・球種・配球、コース別空振り割合・被安打割合、球数などのデータを掲載しています。

Basic stats (2025.9月)
出場試合数 1
イニング 0.1
0
0
ホールド 0
セーブ 0
防御率 81.000
WHIP 12.000
FIP -2.880
K/BB 1.000
K% 16.7
BB% 0.0
HR% 0.0
最高球速 149 km/h

※ Pithcer's Basic Statsの概要はこちら

Profile
生年月日 1998年1月8日(27歳)
出身地 福井
身長 180cm
体重 80kg
血液型 A
投打 左投げ左打ち
ドラフト 2019年(2位)
プロ通算年 6年
経歴 大垣日大高(甲)-大阪商業大-中日
主な獲得タイトル nan
打者に投じた球数分布 (2025.9月)
橋本 侑樹 打者に投じた球数分布(2025年9月)
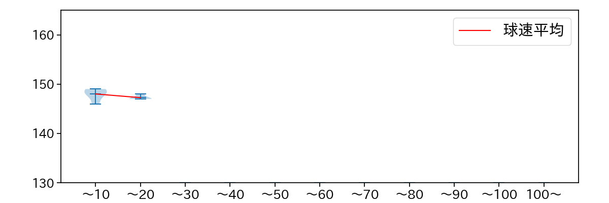
球数による球速(ストレート)の推移 (2025.9月)
橋本 侑樹 球数による球速(ストレート)の推移(2025年9月)
球種割合 (2025.9月)
橋本 侑樹 球種割合(2025年9月)
カウント別 球種割合 (2025.9月)
橋本 侑樹 カウント別 球種割合(2025年9月)
球種 & 球速の分布 1 (2025.9月)
橋本 侑樹 球種&球速の分布1(2025年9月)
球種 & 球速の分布 2 (2025.9月)
橋本 侑樹 球種&球速の分布2(2025年9月)

vs 左打 投手目線 (2025.9月)

※ 5球以上記録があった球種のみ掲載

橋本 侑樹 配球ヒートマップ(2025年9月)
橋本 侑樹 配球ヒートマップ(2025年9月)
橋本 侑樹 コース別空振り割合(2025年9月)
橋本 侑樹 コース別空振り割合(2025年9月)
橋本 侑樹 コース別被安打割合(2025年9月)
橋本 侑樹 コース別被安打割合(2025年9月)

vs 右打 投手目線 (2025.9月)

※ 5球以上記録があった球種のみ掲載