中日ドラゴンズ

#93 マラー

※ 中日ドラゴンズ・マラー投手の2025年8月の投球成績、球速・球種・配球、コース別空振り割合・被安打割合、球数などのデータを掲載しています。

Basic stats (2025.8月)
出場試合数 4
イニング 23.2
0
2
ホールド 0
セーブ 0
防御率 2.662
WHIP 1.183
FIP 3.289
K/BB 1.455
K% 16.3
BB% 11.2
HR% 0.0
最高球速 154 km/h

※ Pithcer's Basic Statsの概要はこちら

Profile
生年月日 1997年10月7日(28歳)
出身地 アメリカ
身長 201cm
体重 118kg
血液型 不明
投打 左投げ右打ち
ドラフト nan
プロ通算年 1年
経歴 ブレーブス-アスレチックス-中日
主な獲得タイトル nan
打者に投じた球数分布 (2025.8月)
マラー 打者に投じた球数分布(2025年8月)
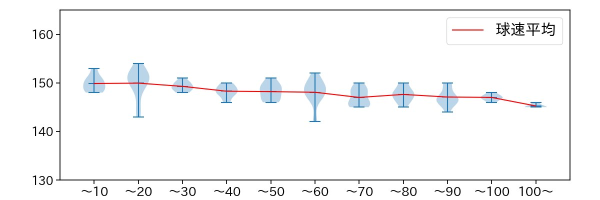
球数による球速(ストレート)の推移 (2025.8月)
マラー 球数による球速(ストレート)の推移(2025年8月)
球種割合 (2025.8月)
マラー 球種割合(2025年8月)
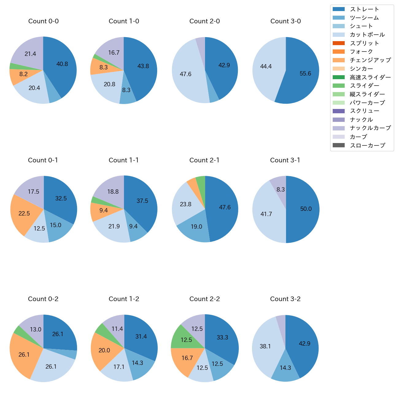
カウント別 球種割合 (2025.8月)
マラー カウント別 球種割合(2025年8月)
球種 & 球速の分布 1 (2025.8月)
マラー 球種&球速の分布1(2025年8月)
球種 & 球速の分布 2 (2025.8月)
マラー 球種&球速の分布2(2025年8月)

vs 左打 投手目線 (2025.8月)

※ 5球以上記録があった球種のみ掲載

マラー 配球ヒートマップ(2025年8月)
マラー 配球ヒートマップ(2025年8月)
マラー 配球ヒートマップ(2025年8月)
マラー 配球ヒートマップ(2025年8月)
マラー 配球ヒートマップ(2025年8月)
マラー コース別空振り割合(2025年8月)
マラー コース別空振り割合(2025年8月)
マラー コース別空振り割合(2025年8月)
マラー コース別空振り割合(2025年8月)
マラー コース別空振り割合(2025年8月)
マラー コース別被安打割合(2025年8月)
マラー コース別被安打割合(2025年8月)
マラー コース別被安打割合(2025年8月)
マラー コース別被安打割合(2025年8月)
マラー コース別被安打割合(2025年8月)

vs 右打 投手目線 (2025.8月)

※ 5球以上記録があった球種のみ掲載

マラー 配球ヒートマップ(2025年8月)
マラー 配球ヒートマップ(2025年8月)
マラー 配球ヒートマップ(2025年8月)
マラー 配球ヒートマップ(2025年8月)
マラー コース別空振り割合(2025年8月)
マラー コース別空振り割合(2025年8月)
マラー コース別空振り割合(2025年8月)
マラー コース別空振り割合(2025年8月)
マラー コース別被安打割合(2025年8月)
マラー コース別被安打割合(2025年8月)
マラー コース別被安打割合(2025年8月)
マラー コース別被安打割合(2025年8月)