中日ドラゴンズ

#22 大野 雄大

※ 中日ドラゴンズ・大野 雄大投手の2025年8月の投球成績、球速・球種・配球、コース別空振り割合・被安打割合、球数などのデータを掲載しています。

Basic stats (2025.8月)
出場試合数 4
イニング 24.0
2
1
ホールド 0
セーブ 0
防御率 0.375
WHIP 1.000
FIP 2.995
K/BB 3.400
K% 17.5
BB% 5.2
HR% 1.0
最高球速 147 km/h

※ Pithcer's Basic Statsの概要はこちら

Profile
生年月日 1988年9月26日(37歳)
出身地 京都
身長 184cm
体重 85kg
血液型 O
投打 左投げ左打ち
ドラフト 2010年(1位)
プロ通算年 15年
経歴 京都外大西高(甲)-佛教大-中日
主な獲得タイトル (防)19、20(振)20(沢)20
打者に投じた球数分布 (2025.8月)
大野 雄大 打者に投じた球数分布(2025年8月)
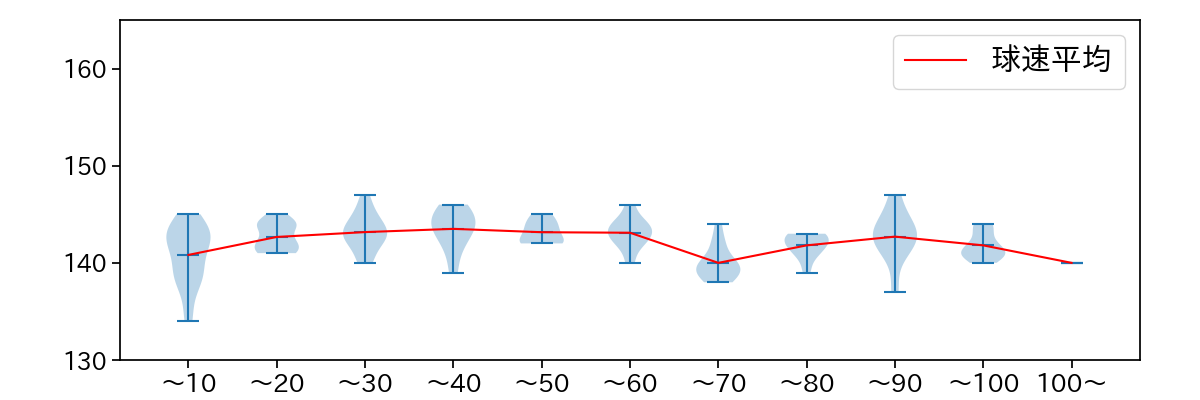
球数による球速(ストレート)の推移 (2025.8月)
大野 雄大 球数による球速(ストレート)の推移(2025年8月)
球種割合 (2025.8月)
大野 雄大 球種割合(2025年8月)
カウント別 球種割合 (2025.8月)
大野 雄大 カウント別 球種割合(2025年8月)
球種 & 球速の分布 1 (2025.8月)
大野 雄大 球種&球速の分布1(2025年8月)
球種 & 球速の分布 2 (2025.8月)
大野 雄大 球種&球速の分布2(2025年8月)

vs 左打 投手目線 (2025.8月)

※ 5球以上記録があった球種のみ掲載

大野 雄大 配球ヒートマップ(2025年8月)
大野 雄大 配球ヒートマップ(2025年8月)
大野 雄大 配球ヒートマップ(2025年8月)
大野 雄大 コース別空振り割合(2025年8月)
大野 雄大 コース別空振り割合(2025年8月)
大野 雄大 コース別空振り割合(2025年8月)
大野 雄大 コース別被安打割合(2025年8月)
大野 雄大 コース別被安打割合(2025年8月)
大野 雄大 コース別被安打割合(2025年8月)

vs 右打 投手目線 (2025.8月)

※ 5球以上記録があった球種のみ掲載

大野 雄大 配球ヒートマップ(2025年8月)
大野 雄大 配球ヒートマップ(2025年8月)
大野 雄大 配球ヒートマップ(2025年8月)
大野 雄大 コース別空振り割合(2025年8月)
大野 雄大 コース別空振り割合(2025年8月)
大野 雄大 コース別空振り割合(2025年8月)
大野 雄大 コース別被安打割合(2025年8月)
大野 雄大 コース別被安打割合(2025年8月)
大野 雄大 コース別被安打割合(2025年8月)