中日ドラゴンズ

#50 清水 達也

※ 中日ドラゴンズ・清水 達也投手の2025年7月の投球成績、球速・球種・配球、コース別空振り割合・被安打割合、球数などのデータを掲載しています。

Basic stats (2025.7月)
出場試合数 8
イニング 7.1
0
1
ホールド 2
セーブ 3
防御率 6.136
WHIP 2.318
FIP 3.120
K/BB 1.500
K% 15.4
BB% 10.3
HR% 0.0
最高球速 152 km/h

※ Pithcer's Basic Statsの概要はこちら

Profile
生年月日 1999年11月3日(25歳)
出身地 埼玉
身長 185cm
体重 95kg
血液型 AB
投打 右投げ右打ち
ドラフト 2017年(4位)
プロ通算年 8年
経歴 花咲徳栄高(甲)-中日
主な獲得タイトル nan
打者に投じた球数分布 (2025.7月)
清水 達也 打者に投じた球数分布(2025年7月)
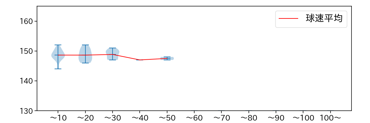
球数による球速(ストレート)の推移 (2025.7月)
清水 達也 球数による球速(ストレート)の推移(2025年7月)
球種割合 (2025.7月)
清水 達也 球種割合(2025年7月)
カウント別 球種割合 (2025.7月)
清水 達也 カウント別 球種割合(2025年7月)
球種 & 球速の分布 1 (2025.7月)
清水 達也 球種&球速の分布1(2025年7月)
球種 & 球速の分布 2 (2025.7月)
清水 達也 球種&球速の分布2(2025年7月)

vs 左打 投手目線 (2025.7月)

※ 5球以上記録があった球種のみ掲載

清水 達也 配球ヒートマップ(2025年7月)
清水 達也 配球ヒートマップ(2025年7月)
清水 達也 コース別空振り割合(2025年7月)
清水 達也 コース別空振り割合(2025年7月)
清水 達也 コース別被安打割合(2025年7月)
清水 達也 コース別被安打割合(2025年7月)

vs 右打 投手目線 (2025.7月)

※ 5球以上記録があった球種のみ掲載

清水 達也 配球ヒートマップ(2025年7月)
清水 達也 配球ヒートマップ(2025年7月)
清水 達也 配球ヒートマップ(2025年7月)
清水 達也 コース別空振り割合(2025年7月)
清水 達也 コース別空振り割合(2025年7月)
清水 達也 コース別空振り割合(2025年7月)
清水 達也 コース別被安打割合(2025年7月)
清水 達也 コース別被安打割合(2025年7月)
清水 達也 コース別被安打割合(2025年7月)