中日ドラゴンズ

#34 福 敬登

※ 中日ドラゴンズ・福 敬登投手の2025年7月の投球成績、球速・球種・配球、コース別空振り割合・被安打割合、球数などのデータを掲載しています。

Basic stats (2025.7月)
出場試合数 4
イニング 4.0
0
0
ホールド 2
セーブ 0
防御率 0.000
WHIP 1.250
FIP 3.120
K/BB 1.500
K% 18.8
BB% 12.5
HR% 0.0
最高球速 144 km/h

※ Pithcer's Basic Statsの概要はこちら

Profile
生年月日 1992年6月16日(33歳)
出身地 兵庫
身長 181cm
体重 98kg
血液型 O
投打 左投げ左打ち
ドラフト 2015年(4位)
プロ通算年 10年
経歴 神戸西高-JR九州-中日
主な獲得タイトル (中)20
打者に投じた球数分布 (2025.7月)
福 敬登 打者に投じた球数分布(2025年7月)
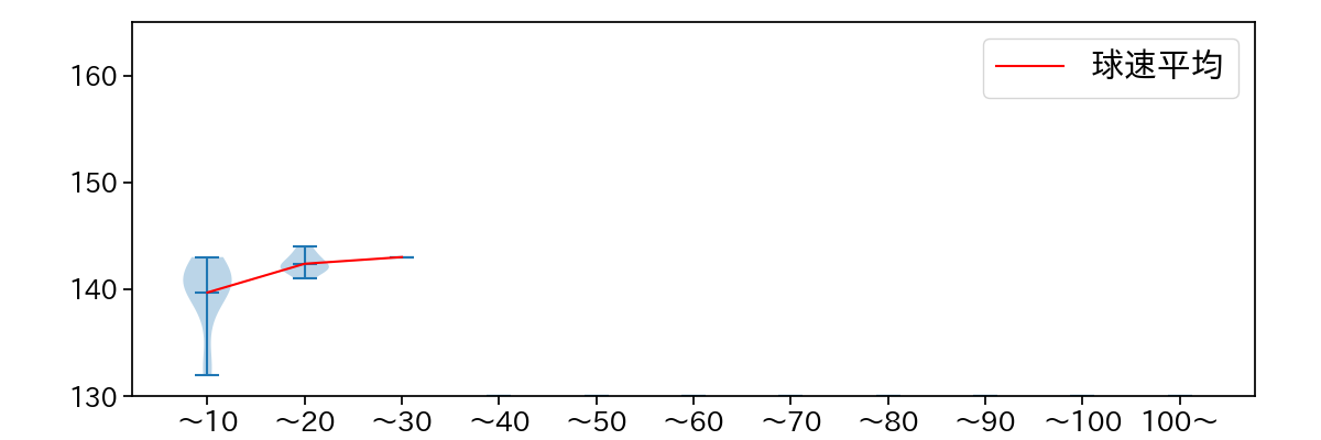
球数による球速(ストレート)の推移 (2025.7月)
福 敬登 球数による球速(ストレート)の推移(2025年7月)
球種割合 (2025.7月)
福 敬登 球種割合(2025年7月)
カウント別 球種割合 (2025.7月)
福 敬登 カウント別 球種割合(2025年7月)
球種 & 球速の分布 1 (2025.7月)
福 敬登 球種&球速の分布1(2025年7月)
球種 & 球速の分布 2 (2025.7月)
福 敬登 球種&球速の分布2(2025年7月)

vs 左打 投手目線 (2025.7月)

※ 5球以上記録があった球種のみ掲載

福 敬登 配球ヒートマップ(2025年7月)
福 敬登 配球ヒートマップ(2025年7月)
福 敬登 コース別空振り割合(2025年7月)
福 敬登 コース別空振り割合(2025年7月)
福 敬登 コース別被安打割合(2025年7月)
福 敬登 コース別被安打割合(2025年7月)

vs 右打 投手目線 (2025.7月)

※ 5球以上記録があった球種のみ掲載

福 敬登 配球ヒートマップ(2025年7月)
福 敬登 配球ヒートマップ(2025年7月)
福 敬登 配球ヒートマップ(2025年7月)
福 敬登 コース別空振り割合(2025年7月)
福 敬登 コース別空振り割合(2025年7月)
福 敬登 コース別空振り割合(2025年7月)
福 敬登 コース別被安打割合(2025年7月)
福 敬登 コース別被安打割合(2025年7月)
福 敬登 コース別被安打割合(2025年7月)