中日ドラゴンズ

#32 伊藤 茉央

※ 中日ドラゴンズ・伊藤 茉央投手の2025年7月の投球成績、球速・球種・配球、コース別空振り割合・被安打割合、球数などのデータを掲載しています。

Basic stats (2025.7月)
出場試合数 2
イニング 1.0
1
0
ホールド 0
セーブ 0
防御率 0.000
WHIP 2.000
FIP 3.120
K/BB 0.000
K% 0.0
BB% 0.0
HR% 0.0
最高球速 150 km/h

※ Pithcer's Basic Statsの概要はこちら

Profile
生年月日 2000年11月19日(24歳)
出身地 福島
身長 176cm
体重 83kg
血液型 O
投打 右投げ左打ち
ドラフト 2022年(4位)
プロ通算年 3年
経歴 喜多方高-東京農業大北海道オホーツク-楽天-中日
主な獲得タイトル nan
打者に投じた球数分布 (2025.7月)
伊藤 茉央 打者に投じた球数分布(2025年7月)
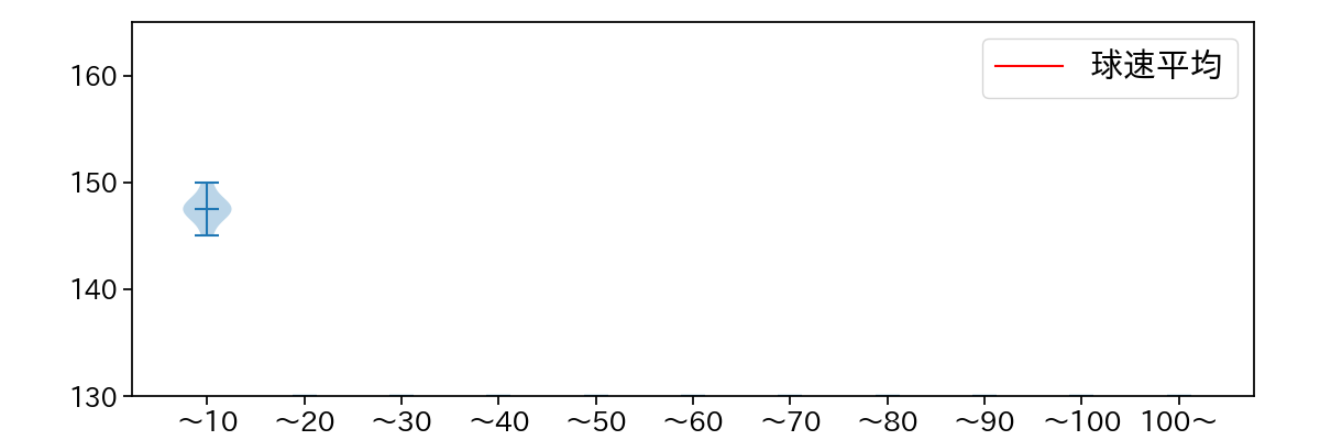
球数による球速(ストレート)の推移 (2025.7月)
伊藤 茉央 球数による球速(ストレート)の推移(2025年7月)
球種割合 (2025.7月)
伊藤 茉央 球種割合(2025年7月)
カウント別 球種割合 (2025.7月)
伊藤 茉央 カウント別 球種割合(2025年7月)
球種 & 球速の分布 1 (2025.7月)
伊藤 茉央 球種&球速の分布1(2025年7月)
球種 & 球速の分布 2 (2025.7月)
伊藤 茉央 球種&球速の分布2(2025年7月)

vs 左打 投手目線 (2025.7月)

※ 5球以上記録があった球種のみ掲載

伊藤 茉央 配球ヒートマップ(2025年7月)
伊藤 茉央 配球ヒートマップ(2025年7月)
伊藤 茉央 コース別空振り割合(2025年7月)
伊藤 茉央 コース別空振り割合(2025年7月)
伊藤 茉央 コース別被安打割合(2025年7月)
伊藤 茉央 コース別被安打割合(2025年7月)

vs 右打 投手目線 (2025.7月)

※ 5球以上記録があった球種のみ掲載