中日ドラゴンズ

#20 涌井 秀章

※ 中日ドラゴンズ・涌井 秀章投手の2025年7月の投球成績、球速・球種・配球、コース別空振り割合・被安打割合、球数などのデータを掲載しています。

Basic stats (2025.7月)
出場試合数 1
イニング 4.0
0
0
ホールド 0
セーブ 0
防御率 2.250
WHIP 1.750
FIP 4.370
K/BB 0.667
K% 11.1
BB% 16.7
HR% 0.0
最高球速 148 km/h

※ Pithcer's Basic Statsの概要はこちら

Profile
生年月日 1986年6月21日(39歳)
出身地 千葉
身長 185cm
体重 85kg
血液型 A
投打 右投げ右打ち
ドラフト 2004年(1巡目)
プロ通算年 21年
経歴 横浜高(甲)-西武-ロッテ-楽天-中日
主な獲得タイトル (勝)07、09、15、20(沢)09(ゴ)09、10、15、16
打者に投じた球数分布 (2025.7月)
涌井 秀章 打者に投じた球数分布(2025年7月)
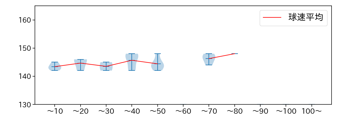
球数による球速(ストレート)の推移 (2025.7月)
涌井 秀章 球数による球速(ストレート)の推移(2025年7月)
球種割合 (2025.7月)
涌井 秀章 球種割合(2025年7月)
カウント別 球種割合 (2025.7月)
涌井 秀章 カウント別 球種割合(2025年7月)
球種 & 球速の分布 1 (2025.7月)
涌井 秀章 球種&球速の分布1(2025年7月)
球種 & 球速の分布 2 (2025.7月)
涌井 秀章 球種&球速の分布2(2025年7月)

vs 左打 投手目線 (2025.7月)

※ 5球以上記録があった球種のみ掲載

涌井 秀章 配球ヒートマップ(2025年7月)
涌井 秀章 コース別空振り割合(2025年7月)
涌井 秀章 コース別被安打割合(2025年7月)

vs 右打 投手目線 (2025.7月)

※ 5球以上記録があった球種のみ掲載

涌井 秀章 配球ヒートマップ(2025年7月)
涌井 秀章 配球ヒートマップ(2025年7月)
涌井 秀章 配球ヒートマップ(2025年7月)
涌井 秀章 コース別空振り割合(2025年7月)
涌井 秀章 コース別空振り割合(2025年7月)
涌井 秀章 コース別空振り割合(2025年7月)
涌井 秀章 コース別被安打割合(2025年7月)
涌井 秀章 コース別被安打割合(2025年7月)
涌井 秀章 コース別被安打割合(2025年7月)