中日ドラゴンズ

#93 マラー

※ 中日ドラゴンズ・マラー投手の2025年6月の投球成績、球速・球種・配球、コース別空振り割合・被安打割合、球数などのデータを掲載しています。

Basic stats (2025.6月)
出場試合数 2
イニング 12.1
1
1
ホールド 0
セーブ 0
防御率 2.189
WHIP 1.216
FIP 2.715
K/BB 6.000
K% 22.2
BB% 3.7
HR% 1.9
最高球速 154 km/h

※ Pithcer's Basic Statsの概要はこちら

Profile
生年月日 1997年10月7日(28歳)
出身地 アメリカ
身長 201cm
体重 118kg
血液型 不明
投打 左投げ右打ち
ドラフト nan
プロ通算年 1年
経歴 ブレーブス-アスレチックス-中日
主な獲得タイトル nan
打者に投じた球数分布 (2025.6月)
マラー 打者に投じた球数分布(2025年6月)
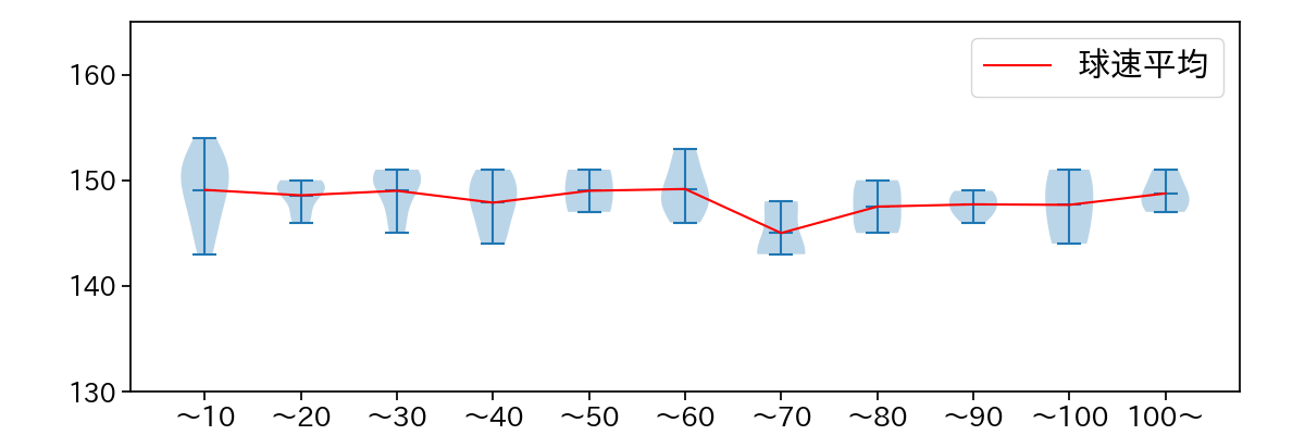
球数による球速(ストレート)の推移 (2025.6月)
マラー 球数による球速(ストレート)の推移(2025年6月)
球種割合 (2025.6月)
マラー 球種割合(2025年6月)
カウント別 球種割合 (2025.6月)
マラー カウント別 球種割合(2025年6月)
球種 & 球速の分布 1 (2025.6月)
マラー 球種&球速の分布1(2025年6月)
球種 & 球速の分布 2 (2025.6月)
マラー 球種&球速の分布2(2025年6月)

vs 左打 投手目線 (2025.6月)

※ 5球以上記録があった球種のみ掲載

マラー 配球ヒートマップ(2025年6月)
マラー 配球ヒートマップ(2025年6月)
マラー 配球ヒートマップ(2025年6月)
マラー 配球ヒートマップ(2025年6月)
マラー コース別空振り割合(2025年6月)
マラー コース別空振り割合(2025年6月)
マラー コース別空振り割合(2025年6月)
マラー コース別空振り割合(2025年6月)
マラー コース別被安打割合(2025年6月)
マラー コース別被安打割合(2025年6月)
マラー コース別被安打割合(2025年6月)
マラー コース別被安打割合(2025年6月)

vs 右打 投手目線 (2025.6月)

※ 5球以上記録があった球種のみ掲載

マラー 配球ヒートマップ(2025年6月)
マラー 配球ヒートマップ(2025年6月)
マラー 配球ヒートマップ(2025年6月)
マラー 配球ヒートマップ(2025年6月)
マラー コース別空振り割合(2025年6月)
マラー コース別空振り割合(2025年6月)
マラー コース別空振り割合(2025年6月)
マラー コース別空振り割合(2025年6月)
マラー コース別被安打割合(2025年6月)
マラー コース別被安打割合(2025年6月)
マラー コース別被安打割合(2025年6月)
マラー コース別被安打割合(2025年6月)