中日ドラゴンズ

#90 松山 晋也

※ 中日ドラゴンズ・松山 晋也投手の2025年6月の投球成績、球速・球種・配球、コース別空振り割合・被安打割合、球数などのデータを掲載しています。

Basic stats (2025.6月)
出場試合数 9
イニング 9.0
0
0
ホールド 0
セーブ 9
防御率 0.000
WHIP 0.778
FIP 1.676
K/BB 2.800
K% 41.2
BB% 14.7
HR% 0.0
最高球速 157 km/h

※ Pithcer's Basic Statsの概要はこちら

Profile
生年月日 2000年6月23日(25歳)
出身地 青森
身長 188cm
体重 92kg
血液型 O
投打 右投げ右打ち
ドラフト 2022年((育)1位)
プロ通算年 3年
経歴 野辺地西高-八戸学院大-中日
主な獲得タイトル (中)24
打者に投じた球数分布 (2025.6月)
松山 晋也 打者に投じた球数分布(2025年6月)
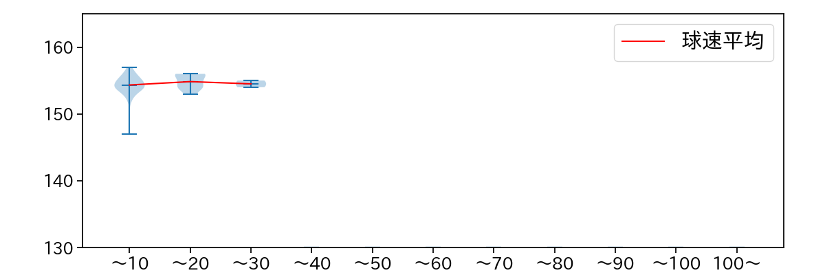
球数による球速(ストレート)の推移 (2025.6月)
松山 晋也 球数による球速(ストレート)の推移(2025年6月)
球種割合 (2025.6月)
松山 晋也 球種割合(2025年6月)
カウント別 球種割合 (2025.6月)
松山 晋也 カウント別 球種割合(2025年6月)
球種 & 球速の分布 1 (2025.6月)
松山 晋也 球種&球速の分布1(2025年6月)
球種 & 球速の分布 2 (2025.6月)
松山 晋也 球種&球速の分布2(2025年6月)

vs 左打 投手目線 (2025.6月)

※ 5球以上記録があった球種のみ掲載

松山 晋也 配球ヒートマップ(2025年6月)
松山 晋也 配球ヒートマップ(2025年6月)
松山 晋也 コース別空振り割合(2025年6月)
松山 晋也 コース別空振り割合(2025年6月)
松山 晋也 コース別被安打割合(2025年6月)
松山 晋也 コース別被安打割合(2025年6月)

vs 右打 投手目線 (2025.6月)

※ 5球以上記録があった球種のみ掲載

松山 晋也 配球ヒートマップ(2025年6月)
松山 晋也 配球ヒートマップ(2025年6月)
松山 晋也 コース別空振り割合(2025年6月)
松山 晋也 コース別空振り割合(2025年6月)
松山 晋也 コース別被安打割合(2025年6月)
松山 晋也 コース別被安打割合(2025年6月)