中日ドラゴンズ

#33 祖父江 大輔

※ 中日ドラゴンズ・祖父江 大輔投手の2025年6月の投球成績、球速・球種・配球、コース別空振り割合・被安打割合、球数などのデータを掲載しています。

Basic stats (2025.6月)
出場試合数 3
イニング 3.0
0
0
ホールド 0
セーブ 0
防御率 3.000
WHIP 1.333
FIP 3.120
K/BB 0.000
K% 0.0
BB% 0.0
HR% 0.0
最高球速 150 km/h

※ Pithcer's Basic Statsの概要はこちら

Profile
生年月日 1987年8月11日(38歳)
出身地 愛知
身長 175cm
体重 75kg
血液型 B
投打 右投げ左打ち
ドラフト 2013年(5位)
プロ通算年 12年
経歴 愛知・愛知高-愛知大-トヨタ自動車-中日
主な獲得タイトル (中)20
打者に投じた球数分布 (2025.6月)
祖父江 大輔 打者に投じた球数分布(2025年6月)
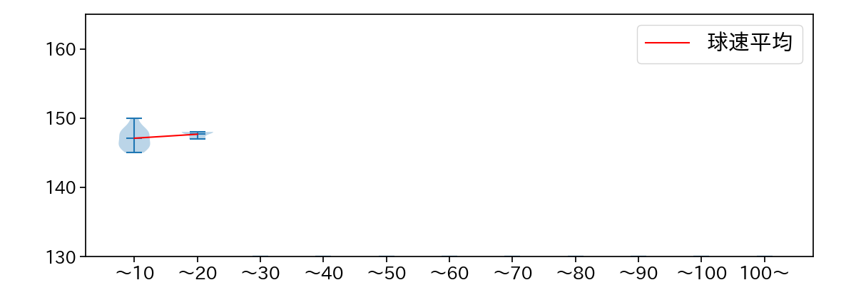
球数による球速(ストレート)の推移 (2025.6月)
祖父江 大輔 球数による球速(ストレート)の推移(2025年6月)
球種割合 (2025.6月)
祖父江 大輔 球種割合(2025年6月)
カウント別 球種割合 (2025.6月)
祖父江 大輔 カウント別 球種割合(2025年6月)
球種 & 球速の分布 1 (2025.6月)
祖父江 大輔 球種&球速の分布1(2025年6月)
球種 & 球速の分布 2 (2025.6月)
祖父江 大輔 球種&球速の分布2(2025年6月)

vs 左打 投手目線 (2025.6月)

※ 5球以上記録があった球種のみ掲載

祖父江 大輔 配球ヒートマップ(2025年6月)
祖父江 大輔 配球ヒートマップ(2025年6月)
祖父江 大輔 配球ヒートマップ(2025年6月)
祖父江 大輔 コース別空振り割合(2025年6月)
祖父江 大輔 コース別空振り割合(2025年6月)
祖父江 大輔 コース別空振り割合(2025年6月)
祖父江 大輔 コース別被安打割合(2025年6月)
祖父江 大輔 コース別被安打割合(2025年6月)
祖父江 大輔 コース別被安打割合(2025年6月)

vs 右打 投手目線 (2025.6月)

※ 5球以上記録があった球種のみ掲載

祖父江 大輔 配球ヒートマップ(2025年6月)
祖父江 大輔 配球ヒートマップ(2025年6月)
祖父江 大輔 コース別空振り割合(2025年6月)
祖父江 大輔 コース別空振り割合(2025年6月)
祖父江 大輔 コース別被安打割合(2025年6月)
祖父江 大輔 コース別被安打割合(2025年6月)