中日ドラゴンズ

#11 岡田 俊哉

※ 中日ドラゴンズ・岡田 俊哉投手の2025年6月の投球成績、球速・球種・配球、コース別空振り割合・被安打割合、球数などのデータを掲載しています。

Basic stats (2025.6月)
出場試合数 2
イニング 4.0
0
0
ホールド 0
セーブ 0
防御率 6.750
WHIP 1.250
FIP 4.870
K/BB 3.000
K% 17.6
BB% 0.0
HR% 5.9
最高球速 145 km/h

※ Pithcer's Basic Statsの概要はこちら

Profile
生年月日 1991年12月5日(33歳)
出身地 和歌山
身長 178cm
体重 69kg
血液型 A
投打 左投げ左打ち
ドラフト 2009年(1位)
プロ通算年 16年
経歴 智弁和歌山高(甲)-中日
主な獲得タイトル nan
打者に投じた球数分布 (2025.6月)
岡田 俊哉 打者に投じた球数分布(2025年6月)
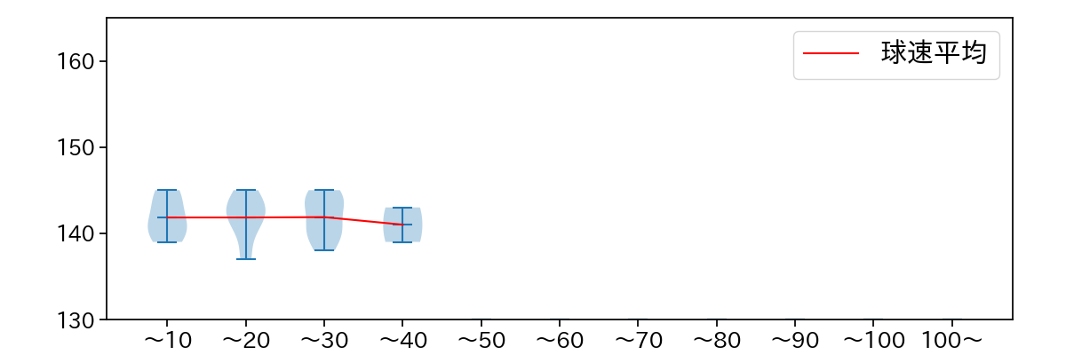
球数による球速(ストレート)の推移 (2025.6月)
岡田 俊哉 球数による球速(ストレート)の推移(2025年6月)
球種割合 (2025.6月)
岡田 俊哉 球種割合(2025年6月)
カウント別 球種割合 (2025.6月)
岡田 俊哉 カウント別 球種割合(2025年6月)
球種 & 球速の分布 1 (2025.6月)
岡田 俊哉 球種&球速の分布1(2025年6月)
球種 & 球速の分布 2 (2025.6月)
岡田 俊哉 球種&球速の分布2(2025年6月)

vs 左打 投手目線 (2025.6月)

※ 5球以上記録があった球種のみ掲載

岡田 俊哉 配球ヒートマップ(2025年6月)
岡田 俊哉 配球ヒートマップ(2025年6月)
岡田 俊哉 コース別空振り割合(2025年6月)
岡田 俊哉 コース別空振り割合(2025年6月)
岡田 俊哉 コース別被安打割合(2025年6月)
岡田 俊哉 コース別被安打割合(2025年6月)

vs 右打 投手目線 (2025.6月)

※ 5球以上記録があった球種のみ掲載

岡田 俊哉 配球ヒートマップ(2025年6月)
岡田 俊哉 配球ヒートマップ(2025年6月)
岡田 俊哉 配球ヒートマップ(2025年6月)
岡田 俊哉 コース別空振り割合(2025年6月)
岡田 俊哉 コース別空振り割合(2025年6月)
岡田 俊哉 コース別空振り割合(2025年6月)
岡田 俊哉 コース別被安打割合(2025年6月)
岡田 俊哉 コース別被安打割合(2025年6月)
岡田 俊哉 コース別被安打割合(2025年6月)