中日ドラゴンズ

#70 近藤 廉

※ 中日ドラゴンズ・近藤 廉投手の2025年5月の投球成績、球速・球種・配球、コース別空振り割合・被安打割合、球数などのデータを掲載しています。

Basic stats (2025.5月)
出場試合数 2
イニング 2.0
0
0
ホールド 1
セーブ 0
防御率 9.000
WHIP 3.500
FIP 5.120
K/BB 1.000
K% 30.8
BB% 30.8
HR% 0.0
最高球速 150 km/h

※ Pithcer's Basic Statsの概要はこちら

Profile
生年月日 1998年9月22日(27歳)
出身地 東京
身長 180cm
体重 93kg
血液型 A
投打 左投げ左打ち
ドラフト 2020年((育)1位)
プロ通算年 5年
経歴 豊南高-札幌学院大-中日
主な獲得タイトル nan
打者に投じた球数分布 (2025.5月)
近藤 廉 打者に投じた球数分布(2025年5月)
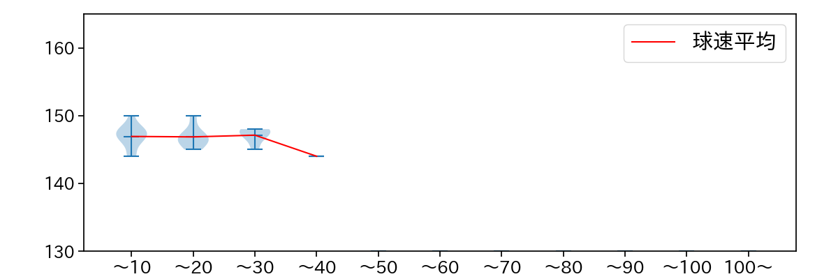
球数による球速(ストレート)の推移 (2025.5月)
近藤 廉 球数による球速(ストレート)の推移(2025年5月)
球種割合 (2025.5月)
近藤 廉 球種割合(2025年5月)
カウント別 球種割合 (2025.5月)
近藤 廉 カウント別 球種割合(2025年5月)
球種 & 球速の分布 1 (2025.5月)
近藤 廉 球種&球速の分布1(2025年5月)
球種 & 球速の分布 2 (2025.5月)
近藤 廉 球種&球速の分布2(2025年5月)

vs 左打 投手目線 (2025.5月)

※ 5球以上記録があった球種のみ掲載

近藤 廉 配球ヒートマップ(2025年5月)
近藤 廉 配球ヒートマップ(2025年5月)
近藤 廉 コース別空振り割合(2025年5月)
近藤 廉 コース別空振り割合(2025年5月)
近藤 廉 コース別被安打割合(2025年5月)
近藤 廉 コース別被安打割合(2025年5月)

vs 右打 投手目線 (2025.5月)

※ 5球以上記録があった球種のみ掲載

近藤 廉 配球ヒートマップ(2025年5月)
近藤 廉 配球ヒートマップ(2025年5月)
近藤 廉 コース別空振り割合(2025年5月)
近藤 廉 コース別空振り割合(2025年5月)
近藤 廉 コース別被安打割合(2025年5月)
近藤 廉 コース別被安打割合(2025年5月)