中日ドラゴンズ

#41 勝野 昌慶

※ 中日ドラゴンズ・勝野 昌慶投手の2025年5月の投球成績、球速・球種・配球、コース別空振り割合・被安打割合、球数などのデータを掲載しています。

Basic stats (2025.5月)
出場試合数 9
イニング 8.0
1
2
ホールド 3
セーブ 0
防御率 1.125
WHIP 0.875
FIP 0.370
K/BB 11.000
K% 34.4
BB% 0.0
HR% 0.0
最高球速 160 km/h

※ Pithcer's Basic Statsの概要はこちら

Profile
生年月日 1997年6月12日(28歳)
出身地 岐阜
身長 183cm
体重 95kg
血液型 O
投打 右投げ右打ち
ドラフト 2018年(3位)
プロ通算年 7年
経歴 土岐商高-三菱重工名古屋-中日
主な獲得タイトル nan
打者に投じた球数分布 (2025.5月)
勝野 昌慶 打者に投じた球数分布(2025年5月)
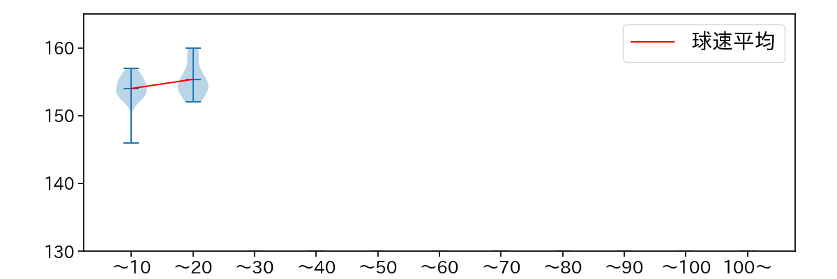
球数による球速(ストレート)の推移 (2025.5月)
勝野 昌慶 球数による球速(ストレート)の推移(2025年5月)
球種割合 (2025.5月)
勝野 昌慶 球種割合(2025年5月)
カウント別 球種割合 (2025.5月)
勝野 昌慶 カウント別 球種割合(2025年5月)
球種 & 球速の分布 1 (2025.5月)
勝野 昌慶 球種&球速の分布1(2025年5月)
球種 & 球速の分布 2 (2025.5月)
勝野 昌慶 球種&球速の分布2(2025年5月)

vs 左打 投手目線 (2025.5月)

※ 5球以上記録があった球種のみ掲載

勝野 昌慶 配球ヒートマップ(2025年5月)
勝野 昌慶 配球ヒートマップ(2025年5月)
勝野 昌慶 配球ヒートマップ(2025年5月)
勝野 昌慶 コース別空振り割合(2025年5月)
勝野 昌慶 コース別空振り割合(2025年5月)
勝野 昌慶 コース別空振り割合(2025年5月)
勝野 昌慶 コース別被安打割合(2025年5月)
勝野 昌慶 コース別被安打割合(2025年5月)
勝野 昌慶 コース別被安打割合(2025年5月)

vs 右打 投手目線 (2025.5月)

※ 5球以上記録があった球種のみ掲載

勝野 昌慶 配球ヒートマップ(2025年5月)
勝野 昌慶 配球ヒートマップ(2025年5月)
勝野 昌慶 配球ヒートマップ(2025年5月)
勝野 昌慶 コース別空振り割合(2025年5月)
勝野 昌慶 コース別空振り割合(2025年5月)
勝野 昌慶 コース別空振り割合(2025年5月)
勝野 昌慶 コース別被安打割合(2025年5月)
勝野 昌慶 コース別被安打割合(2025年5月)
勝野 昌慶 コース別被安打割合(2025年5月)