中日ドラゴンズ

#93 マラー

※ 中日ドラゴンズ・マラー投手の2025年4月の投球成績、球速・球種・配球、コース別空振り割合・被安打割合、球数などのデータを掲載しています。

Basic stats (2025.4月)
出場試合数 4
イニング 19.2
0
2
ホールド 0
セーブ 0
防御率 5.949
WHIP 1.322
FIP 3.730
K/BB 3.429
K% 28.6
BB% 8.3
HR% 3.6
最高球速 154 km/h

※ Pithcer's Basic Statsの概要はこちら

Profile
生年月日 1997年10月7日(28歳)
出身地 アメリカ
身長 201cm
体重 118kg
血液型 不明
投打 左投げ右打ち
ドラフト nan
プロ通算年 1年
経歴 ブレーブス-アスレチックス-中日
主な獲得タイトル nan
打者に投じた球数分布 (2025.4月)
マラー 打者に投じた球数分布(2025年4月)
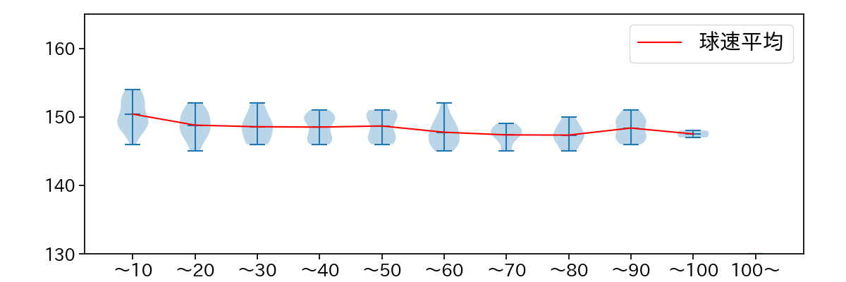
球数による球速(ストレート)の推移 (2025.4月)
マラー 球数による球速(ストレート)の推移(2025年4月)
球種割合 (2025.4月)
マラー 球種割合(2025年4月)
カウント別 球種割合 (2025.4月)
マラー カウント別 球種割合(2025年4月)
球種 & 球速の分布 1 (2025.4月)
マラー 球種&球速の分布1(2025年4月)
球種 & 球速の分布 2 (2025.4月)
マラー 球種&球速の分布2(2025年4月)

vs 左打 投手目線 (2025.4月)

※ 5球以上記録があった球種のみ掲載

マラー 配球ヒートマップ(2025年4月)
マラー 配球ヒートマップ(2025年4月)
マラー 配球ヒートマップ(2025年4月)
マラー 配球ヒートマップ(2025年4月)
マラー コース別空振り割合(2025年4月)
マラー コース別空振り割合(2025年4月)
マラー コース別空振り割合(2025年4月)
マラー コース別空振り割合(2025年4月)
マラー コース別被安打割合(2025年4月)
マラー コース別被安打割合(2025年4月)
マラー コース別被安打割合(2025年4月)
マラー コース別被安打割合(2025年4月)

vs 右打 投手目線 (2025.4月)

※ 5球以上記録があった球種のみ掲載

マラー 配球ヒートマップ(2025年4月)
マラー 配球ヒートマップ(2025年4月)
マラー 配球ヒートマップ(2025年4月)
マラー 配球ヒートマップ(2025年4月)
マラー コース別空振り割合(2025年4月)
マラー コース別空振り割合(2025年4月)
マラー コース別空振り割合(2025年4月)
マラー コース別空振り割合(2025年4月)
マラー コース別被安打割合(2025年4月)
マラー コース別被安打割合(2025年4月)
マラー コース別被安打割合(2025年4月)
マラー コース別被安打割合(2025年4月)