中日ドラゴンズ

#91 メヒア

※ 中日ドラゴンズ・メヒア投手の2025年4月の投球成績、球速・球種・配球、コース別空振り割合・被安打割合、球数などのデータを掲載しています。

Basic stats (2025.4月)
出場試合数 2
イニング 10.2
1
1
ホールド 0
セーブ 0
防御率 9.281
WHIP 1.500
FIP 6.683
K/BB 1.667
K% 10.4
BB% 6.2
HR% 6.2
最高球速 151 km/h

※ Pithcer's Basic Statsの概要はこちら

Profile
生年月日 1997年3月3日(28歳)
出身地 パナマ
身長 193cm
体重 104kg
血液型 不明
投打 右投げ右打ち
ドラフト nan
プロ通算年 3年
経歴 アンヘルルビオ高-マーリンズ-ダイヤモンドバックス-メキシコ・オアハカ-メキシコ・グアダラハラ-メキシコ・ティフアナ-3Aシラキュース-中日
主な獲得タイトル nan
打者に投じた球数分布 (2025.4月)
メヒア 打者に投じた球数分布(2025年4月)
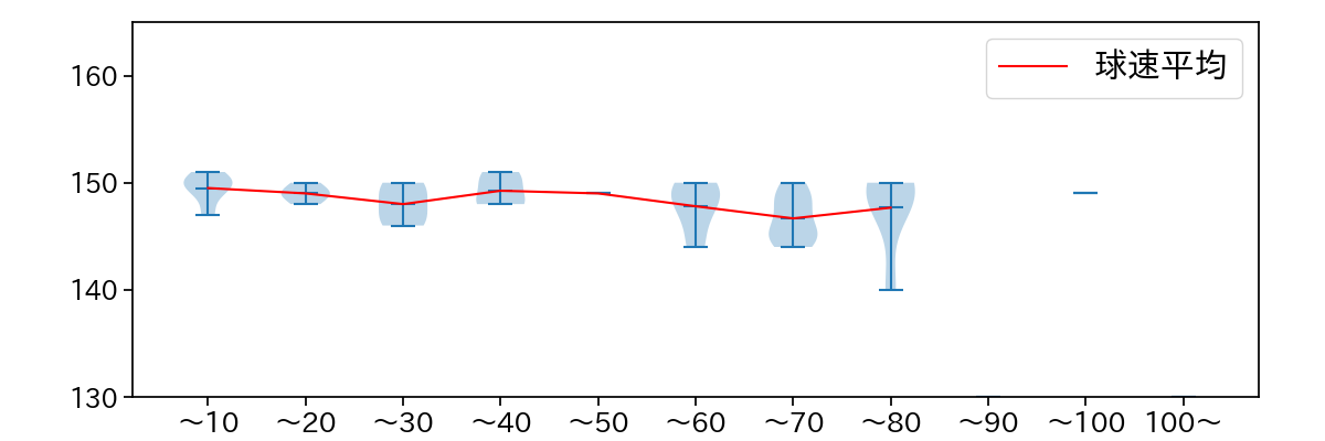
球数による球速(ストレート)の推移 (2025.4月)
メヒア 球数による球速(ストレート)の推移(2025年4月)
球種割合 (2025.4月)
メヒア 球種割合(2025年4月)
カウント別 球種割合 (2025.4月)
メヒア カウント別 球種割合(2025年4月)
球種 & 球速の分布 1 (2025.4月)
メヒア 球種&球速の分布1(2025年4月)
球種 & 球速の分布 2 (2025.4月)
メヒア 球種&球速の分布2(2025年4月)

vs 左打 投手目線 (2025.4月)

※ 5球以上記録があった球種のみ掲載

メヒア 配球ヒートマップ(2025年4月)
メヒア 配球ヒートマップ(2025年4月)
メヒア 配球ヒートマップ(2025年4月)
メヒア 配球ヒートマップ(2025年4月)
メヒア コース別空振り割合(2025年4月)
メヒア コース別空振り割合(2025年4月)
メヒア コース別空振り割合(2025年4月)
メヒア コース別空振り割合(2025年4月)
メヒア コース別被安打割合(2025年4月)
メヒア コース別被安打割合(2025年4月)
メヒア コース別被安打割合(2025年4月)
メヒア コース別被安打割合(2025年4月)

vs 右打 投手目線 (2025.4月)

※ 5球以上記録があった球種のみ掲載

メヒア 配球ヒートマップ(2025年4月)
メヒア 配球ヒートマップ(2025年4月)
メヒア 配球ヒートマップ(2025年4月)
メヒア 配球ヒートマップ(2025年4月)
メヒア 配球ヒートマップ(2025年4月)
メヒア コース別空振り割合(2025年4月)
メヒア コース別空振り割合(2025年4月)
メヒア コース別空振り割合(2025年4月)
メヒア コース別空振り割合(2025年4月)
メヒア コース別空振り割合(2025年4月)
メヒア コース別被安打割合(2025年4月)
メヒア コース別被安打割合(2025年4月)
メヒア コース別被安打割合(2025年4月)
メヒア コース別被安打割合(2025年4月)
メヒア コース別被安打割合(2025年4月)