中日ドラゴンズ

#33 祖父江 大輔

※ 中日ドラゴンズ・祖父江 大輔投手の2025年4月の投球成績、球速・球種・配球、コース別空振り割合・被安打割合、球数などのデータを掲載しています。

Basic stats (2025.4月)
出場試合数 6
イニング 8.0
0
0
ホールド 1
セーブ 0
防御率 2.250
WHIP 1.750
FIP 3.495
K/BB 1.000
K% 8.6
BB% 8.6
HR% 0.0
最高球速 149 km/h

※ Pithcer's Basic Statsの概要はこちら

Profile
生年月日 1987年8月11日(38歳)
出身地 愛知
身長 175cm
体重 75kg
血液型 B
投打 右投げ左打ち
ドラフト 2013年(5位)
プロ通算年 12年
経歴 愛知・愛知高-愛知大-トヨタ自動車-中日
主な獲得タイトル (中)20
打者に投じた球数分布 (2025.4月)
祖父江 大輔 打者に投じた球数分布(2025年4月)
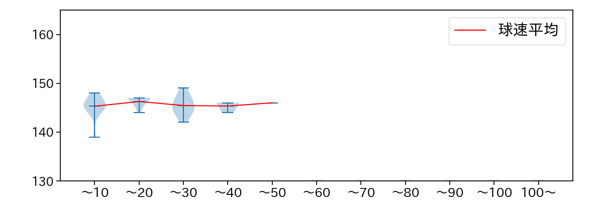
球数による球速(ストレート)の推移 (2025.4月)
祖父江 大輔 球数による球速(ストレート)の推移(2025年4月)
球種割合 (2025.4月)
祖父江 大輔 球種割合(2025年4月)
カウント別 球種割合 (2025.4月)
祖父江 大輔 カウント別 球種割合(2025年4月)
球種 & 球速の分布 1 (2025.4月)
祖父江 大輔 球種&球速の分布1(2025年4月)
球種 & 球速の分布 2 (2025.4月)
祖父江 大輔 球種&球速の分布2(2025年4月)

vs 左打 投手目線 (2025.4月)

※ 5球以上記録があった球種のみ掲載

祖父江 大輔 配球ヒートマップ(2025年4月)
祖父江 大輔 配球ヒートマップ(2025年4月)
祖父江 大輔 配球ヒートマップ(2025年4月)
祖父江 大輔 コース別空振り割合(2025年4月)
祖父江 大輔 コース別空振り割合(2025年4月)
祖父江 大輔 コース別空振り割合(2025年4月)
祖父江 大輔 コース別被安打割合(2025年4月)
祖父江 大輔 コース別被安打割合(2025年4月)
祖父江 大輔 コース別被安打割合(2025年4月)

vs 右打 投手目線 (2025.4月)

※ 5球以上記録があった球種のみ掲載

祖父江 大輔 配球ヒートマップ(2025年4月)
祖父江 大輔 配球ヒートマップ(2025年4月)
祖父江 大輔 配球ヒートマップ(2025年4月)
祖父江 大輔 配球ヒートマップ(2025年4月)
祖父江 大輔 コース別空振り割合(2025年4月)
祖父江 大輔 コース別空振り割合(2025年4月)
祖父江 大輔 コース別空振り割合(2025年4月)
祖父江 大輔 コース別空振り割合(2025年4月)
祖父江 大輔 コース別被安打割合(2025年4月)
祖父江 大輔 コース別被安打割合(2025年4月)
祖父江 大輔 コース別被安打割合(2025年4月)
祖父江 大輔 コース別被安打割合(2025年4月)