中日ドラゴンズ

#16 岩嵜 翔

※ 中日ドラゴンズ・岩嵜 翔投手の2025年4月の投球成績、球速・球種・配球、コース別空振り割合・被安打割合、球数などのデータを掲載しています。

Basic stats (2025.4月)
出場試合数 4
イニング 4.1
1
0
ホールド 0
セーブ 0
防御率 2.077
WHIP 2.077
FIP 4.735
K/BB 3.000
K% 13.6
BB% 0.0
HR% 4.5
最高球速 156 km/h

※ Pithcer's Basic Statsの概要はこちら

Profile
生年月日
出身地
身長
体重
血液型
投打
ドラフト
プロ通算年
経歴
主な獲得タイトル
打者に投じた球数分布 (2025.4月)
岩嵜 翔 打者に投じた球数分布(2025年4月)
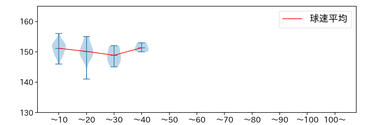
球数による球速(ストレート)の推移 (2025.4月)
岩嵜 翔 球数による球速(ストレート)の推移(2025年4月)
球種割合 (2025.4月)
岩嵜 翔 球種割合(2025年4月)
カウント別 球種割合 (2025.4月)
岩嵜 翔 カウント別 球種割合(2025年4月)
球種 & 球速の分布 1 (2025.4月)
岩嵜 翔 球種&球速の分布1(2025年4月)
球種 & 球速の分布 2 (2025.4月)
岩嵜 翔 球種&球速の分布2(2025年4月)

vs 左打 投手目線 (2025.4月)

※ 5球以上記録があった球種のみ掲載

岩嵜 翔 配球ヒートマップ(2025年4月)
岩嵜 翔 配球ヒートマップ(2025年4月)
岩嵜 翔 コース別空振り割合(2025年4月)
岩嵜 翔 コース別空振り割合(2025年4月)
岩嵜 翔 コース別被安打割合(2025年4月)
岩嵜 翔 コース別被安打割合(2025年4月)

vs 右打 投手目線 (2025.4月)

※ 5球以上記録があった球種のみ掲載

岩嵜 翔 配球ヒートマップ(2025年4月)
岩嵜 翔 配球ヒートマップ(2025年4月)
岩嵜 翔 配球ヒートマップ(2025年4月)
岩嵜 翔 コース別空振り割合(2025年4月)
岩嵜 翔 コース別空振り割合(2025年4月)
岩嵜 翔 コース別空振り割合(2025年4月)
岩嵜 翔 コース別被安打割合(2025年4月)
岩嵜 翔 コース別被安打割合(2025年4月)
岩嵜 翔 コース別被安打割合(2025年4月)