横浜DeNAベイスターズ

#98 マルセリーノ

※ 横浜DeNAベイスターズ・マルセリーノ投手の2025年レギュラーシーズン全試合の投球成績、球速・球種・配球、コース別空振り割合・被安打割合、球数などのデータを掲載しています。

Basic stats (2025.レギュラーシーズン全試合)
出場試合数 2
イニング 1.1
0
0
ホールド 0
セーブ 0
防御率 13.500
WHIP 3.000
FIP 7.620
K/BB 1.000
K% 33.3
BB% 33.3
HR% 0.0
最高球速 156 km/h

※ Pithcer's Basic Statsの概要はこちら

Profile
生年月日 2002年6月16日(23歳)
出身地 ドミニカ共和国
身長 191cm
体重 82kg
血液型 不明
投打 右投げ右打ち
ドラフト nan
プロ通算年 4年
経歴 セントルイスカージナルス高-カージナルス傘下-DeNA
主な獲得タイトル nan
打者に投じた球数分布 (2025.レギュラーシーズン全試合)
マルセリーノ 打者に投じた球数分布(2025年レギュラーシーズン全試合)
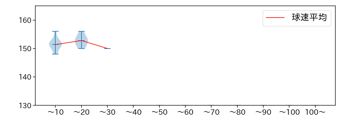
球数による球速(ストレート)の推移 (2025.レギュラーシーズン全試合)
マルセリーノ 球数による球速(ストレート)の推移(2025年レギュラーシーズン全試合)
球種割合 (2025.レギュラーシーズン全試合)
マルセリーノ 球種割合(2025年レギュラーシーズン全試合)
カウント別 球種割合 (2025.レギュラーシーズン全試合)
マルセリーノ カウント別 球種割合(2025年レギュラーシーズン全試合)
球種 & 球速の分布 1 (2025.レギュラーシーズン全試合)
マルセリーノ 球種&球速の分布1(2025年レギュラーシーズン全試合)
球種 & 球速の分布 2 (2025.レギュラーシーズン全試合)
マルセリーノ 球種&球速の分布2(2025年レギュラーシーズン全試合)

vs 左打 投手目線 (2025.レギュラーシーズン全試合)

※ 5球以上記録があった球種のみ掲載

マルセリーノ 配球ヒートマップ(2025年rs月)
マルセリーノ コース別空振り割合(2025年rs月)
マルセリーノ コース別被安打割合(2025年rs月)

vs 右打 投手目線 (2025.レギュラーシーズン全試合)

※ 5球以上記録があった球種のみ掲載

マルセリーノ 配球ヒートマップ(2025年rs月)
マルセリーノ 配球ヒートマップ(2025年rs月)
マルセリーノ コース別空振り割合(2025年rs月)
マルセリーノ コース別空振り割合(2025年rs月)
マルセリーノ コース別被安打割合(2025年rs月)
マルセリーノ コース別被安打割合(2025年rs月)