横浜DeNAベイスターズ

#39 若松 尚輝

※ 横浜DeNAベイスターズ・若松 尚輝投手の2025年レギュラーシーズン全試合の投球成績、球速・球種・配球、コース別空振り割合・被安打割合、球数などのデータを掲載しています。

Basic stats (2025.レギュラーシーズン全試合)
出場試合数 7
イニング 8.0
0
0
ホールド 0
セーブ 0
防御率 7.875
WHIP 1.875
FIP 4.370
K/BB 3.000
K% 8.1
BB% 2.7
HR% 2.7
最高球速 151 km/h

※ Pithcer's Basic Statsの概要はこちら

Profile
生年月日 2000年5月10日(25歳)
出身地 北海道
身長 184cm
体重 93kg
血液型 A
投打 右投げ右打ち
ドラフト 2024年(4位)
プロ通算年 1年
経歴 札幌第一高-札幌学院大-四国ILplus・高知-DeNA
主な獲得タイトル nan
打者に投じた球数分布 (2025.レギュラーシーズン全試合)
若松 尚輝 打者に投じた球数分布(2025年レギュラーシーズン全試合)
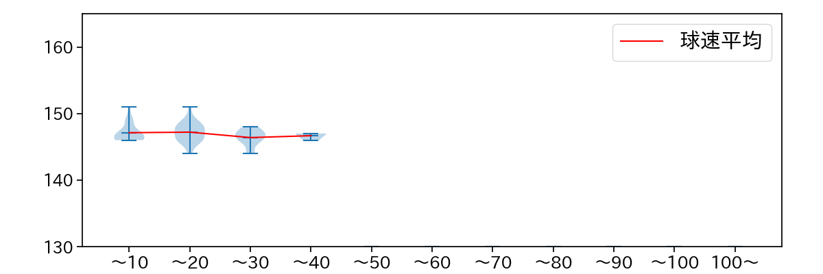
球数による球速(ストレート)の推移 (2025.レギュラーシーズン全試合)
若松 尚輝 球数による球速(ストレート)の推移(2025年レギュラーシーズン全試合)
球種割合 (2025.レギュラーシーズン全試合)
若松 尚輝 球種割合(2025年レギュラーシーズン全試合)
カウント別 球種割合 (2025.レギュラーシーズン全試合)
若松 尚輝 カウント別 球種割合(2025年レギュラーシーズン全試合)
球種 & 球速の分布 1 (2025.レギュラーシーズン全試合)
若松 尚輝 球種&球速の分布1(2025年レギュラーシーズン全試合)
球種 & 球速の分布 2 (2025.レギュラーシーズン全試合)
若松 尚輝 球種&球速の分布2(2025年レギュラーシーズン全試合)

vs 左打 投手目線 (2025.レギュラーシーズン全試合)

※ 5球以上記録があった球種のみ掲載

若松 尚輝 配球ヒートマップ(2025年rs月)
若松 尚輝 配球ヒートマップ(2025年rs月)
若松 尚輝 コース別空振り割合(2025年rs月)
若松 尚輝 コース別空振り割合(2025年rs月)
若松 尚輝 コース別被安打割合(2025年rs月)
若松 尚輝 コース別被安打割合(2025年rs月)

vs 右打 投手目線 (2025.レギュラーシーズン全試合)

※ 5球以上記録があった球種のみ掲載

若松 尚輝 配球ヒートマップ(2025年rs月)
若松 尚輝 配球ヒートマップ(2025年rs月)
若松 尚輝 配球ヒートマップ(2025年rs月)
若松 尚輝 コース別空振り割合(2025年rs月)
若松 尚輝 コース別空振り割合(2025年rs月)
若松 尚輝 コース別空振り割合(2025年rs月)
若松 尚輝 コース別被安打割合(2025年rs月)
若松 尚輝 コース別被安打割合(2025年rs月)
若松 尚輝 コース別被安打割合(2025年rs月)