横浜DeNAベイスターズ

#38 森 唯斗

※ 横浜DeNAベイスターズ・森 唯斗投手の2025年レギュラーシーズン全試合の投球成績、球速・球種・配球、コース別空振り割合・被安打割合、球数などのデータを掲載しています。

Basic stats (2025.レギュラーシーズン全試合)
出場試合数 2
イニング 6.0
1
0
ホールド 0
セーブ 0
防御率 3.000
WHIP 0.833
FIP 3.953
K/BB 4.000
K% 19.0
BB% 0.0
HR% 4.8
最高球速 144 km/h

※ Pithcer's Basic Statsの概要はこちら

Profile
生年月日 1992年1月8日(33歳)
出身地 徳島
身長 175cm
体重 91kg
血液型 A
投打 右投げ右打ち
ドラフト 2013年(2位)
プロ通算年 12年
経歴 海部高-三菱自動車倉敷オーシャンズ-ソフトバンク-DeNA
主な獲得タイトル (セ)18
打者に投じた球数分布 (2025.レギュラーシーズン全試合)
森 唯斗 打者に投じた球数分布(2025年レギュラーシーズン全試合)
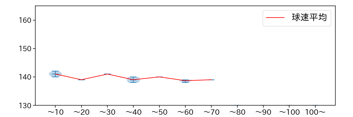
球数による球速(ストレート)の推移 (2025.レギュラーシーズン全試合)
森 唯斗 球数による球速(ストレート)の推移(2025年レギュラーシーズン全試合)
球種割合 (2025.レギュラーシーズン全試合)
森 唯斗 球種割合(2025年レギュラーシーズン全試合)
カウント別 球種割合 (2025.レギュラーシーズン全試合)
森 唯斗 カウント別 球種割合(2025年レギュラーシーズン全試合)
球種 & 球速の分布 1 (2025.レギュラーシーズン全試合)
森 唯斗 球種&球速の分布1(2025年レギュラーシーズン全試合)
球種 & 球速の分布 2 (2025.レギュラーシーズン全試合)
森 唯斗 球種&球速の分布2(2025年レギュラーシーズン全試合)

vs 左打 投手目線 (2025.レギュラーシーズン全試合)

※ 5球以上記録があった球種のみ掲載

森 唯斗 配球ヒートマップ(2025年rs月)
森 唯斗 配球ヒートマップ(2025年rs月)
森 唯斗 配球ヒートマップ(2025年rs月)
森 唯斗 配球ヒートマップ(2025年rs月)
森 唯斗 配球ヒートマップ(2025年rs月)
森 唯斗 コース別空振り割合(2025年rs月)
森 唯斗 コース別空振り割合(2025年rs月)
森 唯斗 コース別空振り割合(2025年rs月)
森 唯斗 コース別空振り割合(2025年rs月)
森 唯斗 コース別空振り割合(2025年rs月)
森 唯斗 コース別被安打割合(2025年rs月)
森 唯斗 コース別被安打割合(2025年rs月)
森 唯斗 コース別被安打割合(2025年rs月)
森 唯斗 コース別被安打割合(2025年rs月)
森 唯斗 コース別被安打割合(2025年rs月)

vs 右打 投手目線 (2025.レギュラーシーズン全試合)

※ 5球以上記録があった球種のみ掲載

森 唯斗 配球ヒートマップ(2025年rs月)
森 唯斗 配球ヒートマップ(2025年rs月)
森 唯斗 配球ヒートマップ(2025年rs月)
森 唯斗 配球ヒートマップ(2025年rs月)
森 唯斗 配球ヒートマップ(2025年rs月)
森 唯斗 コース別空振り割合(2025年rs月)
森 唯斗 コース別空振り割合(2025年rs月)
森 唯斗 コース別空振り割合(2025年rs月)
森 唯斗 コース別空振り割合(2025年rs月)
森 唯斗 コース別空振り割合(2025年rs月)
森 唯斗 コース別被安打割合(2025年rs月)
森 唯斗 コース別被安打割合(2025年rs月)
森 唯斗 コース別被安打割合(2025年rs月)
森 唯斗 コース別被安打割合(2025年rs月)
森 唯斗 コース別被安打割合(2025年rs月)