横浜DeNAベイスターズ

#35 橋本 達弥

※ 横浜DeNAベイスターズ・橋本 達弥投手の2025年レギュラーシーズン全試合の投球成績、球速・球種・配球、コース別空振り割合・被安打割合、球数などのデータを掲載しています。

Basic stats (2025.レギュラーシーズン全試合)
出場試合数 1
イニング 1.0
0
0
ホールド 0
セーブ 0
防御率 18.000
WHIP 4.000
FIP 6.120
K/BB 0.000
K% 0.0
BB% 14.3
HR% 0.0
最高球速 148 km/h

※ Pithcer's Basic Statsの概要はこちら

Profile
生年月日 2000年7月18日(25歳)
出身地 兵庫
身長 181cm
体重 84kg
血液型 B
投打 右投げ右打ち
ドラフト 2022年(5位)
プロ通算年 3年
経歴 長田高-慶応大-DeNA
主な獲得タイトル nan
打者に投じた球数分布 (2025.レギュラーシーズン全試合)
橋本 達弥 打者に投じた球数分布(2025年レギュラーシーズン全試合)
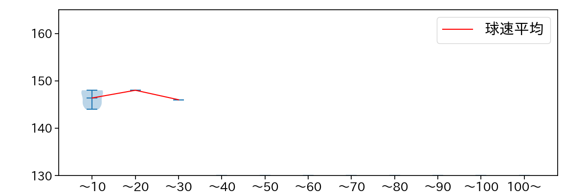
球数による球速(ストレート)の推移 (2025.レギュラーシーズン全試合)
橋本 達弥 球数による球速(ストレート)の推移(2025年レギュラーシーズン全試合)
球種割合 (2025.レギュラーシーズン全試合)
橋本 達弥 球種割合(2025年レギュラーシーズン全試合)
カウント別 球種割合 (2025.レギュラーシーズン全試合)
橋本 達弥 カウント別 球種割合(2025年レギュラーシーズン全試合)
球種 & 球速の分布 1 (2025.レギュラーシーズン全試合)
橋本 達弥 球種&球速の分布1(2025年レギュラーシーズン全試合)
球種 & 球速の分布 2 (2025.レギュラーシーズン全試合)
橋本 達弥 球種&球速の分布2(2025年レギュラーシーズン全試合)

vs 左打 投手目線 (2025.レギュラーシーズン全試合)

※ 5球以上記録があった球種のみ掲載

橋本 達弥 配球ヒートマップ(2025年rs月)
橋本 達弥 コース別空振り割合(2025年rs月)
橋本 達弥 コース別被安打割合(2025年rs月)

vs 右打 投手目線 (2025.レギュラーシーズン全試合)

※ 5球以上記録があった球種のみ掲載