横浜DeNAベイスターズ

#12 竹田 祐

※ 横浜DeNAベイスターズ・竹田 祐投手の2025年レギュラーシーズン全試合の投球成績、球速・球種・配球、コース別空振り割合・被安打割合、球数などのデータを掲載しています。

Basic stats (2025.レギュラーシーズン全試合)
出場試合数 6
イニング 37.1
4
1
ホールド 0
セーブ 0
防御率 1.688
WHIP 0.884
FIP 3.602
K/BB 2.700
K% 19.1
BB% 7.1
HR% 2.1
最高球速 152 km/h

※ Pithcer's Basic Statsの概要はこちら

Profile
生年月日 1999年7月5日(26歳)
出身地 大阪
身長 184cm
体重 96kg
血液型 O
投打 右投げ右打ち
ドラフト 2024年(1位)
プロ通算年 1年
経歴 履正社高(甲)-明治大-三菱重工West-DeNA
主な獲得タイトル nan
打者に投じた球数分布 (2025.レギュラーシーズン全試合)
竹田 祐 打者に投じた球数分布(2025年レギュラーシーズン全試合)
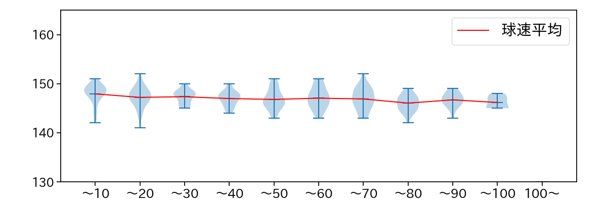
球数による球速(ストレート)の推移 (2025.レギュラーシーズン全試合)
竹田 祐 球数による球速(ストレート)の推移(2025年レギュラーシーズン全試合)
球種割合 (2025.レギュラーシーズン全試合)
竹田 祐 球種割合(2025年レギュラーシーズン全試合)
カウント別 球種割合 (2025.レギュラーシーズン全試合)
竹田 祐 カウント別 球種割合(2025年レギュラーシーズン全試合)
球種 & 球速の分布 1 (2025.レギュラーシーズン全試合)
竹田 祐 球種&球速の分布1(2025年レギュラーシーズン全試合)
球種 & 球速の分布 2 (2025.レギュラーシーズン全試合)
竹田 祐 球種&球速の分布2(2025年レギュラーシーズン全試合)

vs 左打 投手目線 (2025.レギュラーシーズン全試合)

※ 5球以上記録があった球種のみ掲載

竹田 祐 配球ヒートマップ(2025年rs月)
竹田 祐 配球ヒートマップ(2025年rs月)
竹田 祐 配球ヒートマップ(2025年rs月)
竹田 祐 配球ヒートマップ(2025年rs月)
竹田 祐 コース別空振り割合(2025年rs月)
竹田 祐 コース別空振り割合(2025年rs月)
竹田 祐 コース別空振り割合(2025年rs月)
竹田 祐 コース別空振り割合(2025年rs月)
竹田 祐 コース別被安打割合(2025年rs月)
竹田 祐 コース別被安打割合(2025年rs月)
竹田 祐 コース別被安打割合(2025年rs月)
竹田 祐 コース別被安打割合(2025年rs月)

vs 右打 投手目線 (2025.レギュラーシーズン全試合)

※ 5球以上記録があった球種のみ掲載

竹田 祐 配球ヒートマップ(2025年rs月)
竹田 祐 配球ヒートマップ(2025年rs月)
竹田 祐 配球ヒートマップ(2025年rs月)
竹田 祐 配球ヒートマップ(2025年rs月)
竹田 祐 コース別空振り割合(2025年rs月)
竹田 祐 コース別空振り割合(2025年rs月)
竹田 祐 コース別空振り割合(2025年rs月)
竹田 祐 コース別空振り割合(2025年rs月)
竹田 祐 コース別被安打割合(2025年rs月)
竹田 祐 コース別被安打割合(2025年rs月)
竹田 祐 コース別被安打割合(2025年rs月)
竹田 祐 コース別被安打割合(2025年rs月)