横浜DeNAベイスターズ

#59 平良 拳太郎

※ 横浜DeNAベイスターズ・平良 拳太郎投手の2025年ポストシーズンの投球成績、球速・球種・配球、コース別空振り割合・被安打割合、球数などのデータを掲載しています。

Basic stats (2025.ポストシーズン)
出場試合数 1
イニング 2.0
0
0
ホールド 1
セーブ 0
防御率 0.000
WHIP 0.500
FIP 3.120
K/BB 0.000
K% 0.0
BB% 0.0
HR% 0.0
最高球速 146 km/h

※ Pithcer's Basic Statsの概要はこちら

Profile
生年月日 1995年7月12日(30歳)
出身地 沖縄
身長 180cm
体重 80kg
血液型 O
投打 右投げ右打ち
ドラフト 2013年(5位)
プロ通算年 12年
経歴 北山高-巨人-DeNA
主な獲得タイトル nan
打者に投じた球数分布 (2025.ポストシーズン)
平良 拳太郎 打者に投じた球数分布(2025年ポストシーズン)
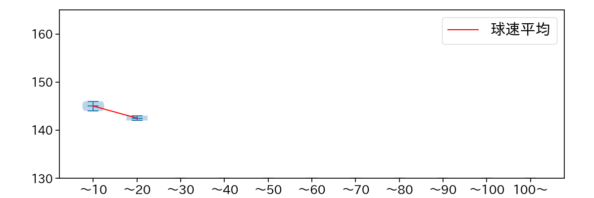
球数による球速(ストレート)の推移 (2025.ポストシーズン)
平良 拳太郎 球数による球速(ストレート)の推移(2025年ポストシーズン)
球種割合 (2025.ポストシーズン)
平良 拳太郎 球種割合(2025年ポストシーズン)
カウント別 球種割合 (2025.ポストシーズン)
平良 拳太郎 カウント別 球種割合(2025年ポストシーズン)
球種 & 球速の分布 1 (2025.ポストシーズン)
平良 拳太郎 球種&球速の分布1(2025年ポストシーズン)
球種 & 球速の分布 2 (2025.ポストシーズン)
平良 拳太郎 球種&球速の分布2(2025年ポストシーズン)

vs 左打 投手目線 (2025.ポストシーズン)

※ 5球以上記録があった球種のみ掲載

平良 拳太郎 配球ヒートマップ(2025年ps月)
平良 拳太郎 配球ヒートマップ(2025年ps月)
平良 拳太郎 コース別空振り割合(2025年ps月)
平良 拳太郎 コース別空振り割合(2025年ps月)
平良 拳太郎 コース別被安打割合(2025年ps月)
平良 拳太郎 コース別被安打割合(2025年ps月)

vs 右打 投手目線 (2025.ポストシーズン)

※ 5球以上記録があった球種のみ掲載