横浜DeNAベイスターズ

#54 石田 裕太郎

※ 横浜DeNAベイスターズ・石田 裕太郎投手の2025年ポストシーズンの投球成績、球速・球種・配球、コース別空振り割合・被安打割合、球数などのデータを掲載しています。

Basic stats (2025.ポストシーズン)
出場試合数 3
イニング 7.0
0
0
ホールド 2
セーブ 0
防御率 0.000
WHIP 0.714
FIP 1.834
K/BB 6.000
K% 24.0
BB% 4.0
HR% 0.0
最高球速 148 km/h

※ Pithcer's Basic Statsの概要はこちら

Profile
生年月日 2002年1月22日(23歳)
出身地 神奈川
身長 180cm
体重 74kg
血液型 A
投打 右投げ右打ち
ドラフト 2023年(5位)
プロ通算年 2年
経歴 静清高-中央大-DeNA
主な獲得タイトル nan
打者に投じた球数分布 (2025.ポストシーズン)
石田 裕太郎 打者に投じた球数分布(2025年ポストシーズン)
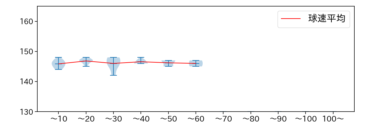
球数による球速(ストレート)の推移 (2025.ポストシーズン)
石田 裕太郎 球数による球速(ストレート)の推移(2025年ポストシーズン)
球種割合 (2025.ポストシーズン)
石田 裕太郎 球種割合(2025年ポストシーズン)
カウント別 球種割合 (2025.ポストシーズン)
石田 裕太郎 カウント別 球種割合(2025年ポストシーズン)
球種 & 球速の分布 1 (2025.ポストシーズン)
石田 裕太郎 球種&球速の分布1(2025年ポストシーズン)
球種 & 球速の分布 2 (2025.ポストシーズン)
石田 裕太郎 球種&球速の分布2(2025年ポストシーズン)

vs 左打 投手目線 (2025.ポストシーズン)

※ 5球以上記録があった球種のみ掲載

石田 裕太郎 配球ヒートマップ(2025年ps月)
石田 裕太郎 配球ヒートマップ(2025年ps月)
石田 裕太郎 配球ヒートマップ(2025年ps月)
石田 裕太郎 コース別空振り割合(2025年ps月)
石田 裕太郎 コース別空振り割合(2025年ps月)
石田 裕太郎 コース別空振り割合(2025年ps月)
石田 裕太郎 コース別被安打割合(2025年ps月)
石田 裕太郎 コース別被安打割合(2025年ps月)
石田 裕太郎 コース別被安打割合(2025年ps月)

vs 右打 投手目線 (2025.ポストシーズン)

※ 5球以上記録があった球種のみ掲載

石田 裕太郎 配球ヒートマップ(2025年ps月)
石田 裕太郎 配球ヒートマップ(2025年ps月)
石田 裕太郎 配球ヒートマップ(2025年ps月)
石田 裕太郎 コース別空振り割合(2025年ps月)
石田 裕太郎 コース別空振り割合(2025年ps月)
石田 裕太郎 コース別空振り割合(2025年ps月)
石田 裕太郎 コース別被安打割合(2025年ps月)
石田 裕太郎 コース別被安打割合(2025年ps月)
石田 裕太郎 コース別被安打割合(2025年ps月)